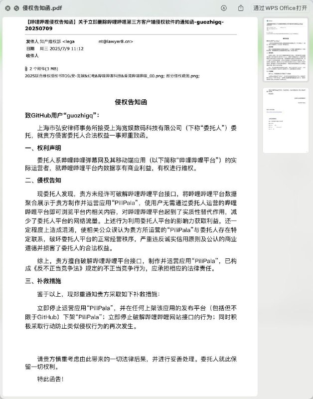
2025年7月16日,B站第三方客户端项目 PiliPala 的原开发者 guozhigq 在社群中表示,已收到来自哔哩哔哩方面的律师函,要求删除项目中涉及平台内容聚合的部分,并立即停止相关开发与发布行为。
该律师函由上海弘安律师事务所代表 B站运营主体 上海宽娱数码科技有限公司 发出,指控该项目调用未授权接口、展示平台数据内容,构成侵权和不正当竞争,并要求项目开发者立即下架所有相关资源。
guozhigq 随后回应称:“给大家同步一件事,准备暂停更新了,源码应该还会保留。” 截至目前,项目仍可在 GitHub 访问,但未有进一步更新。
虽然律师函并未点名基于该项目分叉的 PiliPalaX,但其开发者 orz12 出于风险考量,已于 7月17日将项目设置为“归档”(Archived)状态,不再进行维护,代码也转为只读。
安立志:公言论与私言论的宪法保障
按照米克尔约翰的话说,“第一修正案的真正含义是:在集体行动领域,在公共讨论领域,言论自由不应受到削减。”(P27)那么,哪些言论可以列入“集体行动”和“公共讨论”的领域呢?1961年,他的著名论文——《第一修正案是不打折扣的》,进一步整理、补充和拓展了这一思想。他明确界定了第一修正案的保障范围,首先包括公民的言论、出版、和平集会和请愿等活动,只要这些活动有利于自治事业,就不可限制其自由。
from legal-theory.org
按照米克尔约翰的话说,“第一修正案的真正含义是:在集体行动领域,在公共讨论领域,言论自由不应受到削减。”(P27)那么,哪些言论可以列入“集体行动”和“公共讨论”的领域呢?1961年,他的著名论文——《第一修正案是不打折扣的》,进一步整理、补充和拓展了这一思想。他明确界定了第一修正案的保障范围,首先包括公民的言论、出版、和平集会和请愿等活动,只要这些活动有利于自治事业,就不可限制其自由。
from legal-theory.org
新版ChatGPT智能体,这是一个统一的人工智能代理,能够利用其自有的虚拟计算机和各种工具来执行复杂的任务,该智能体旨在处理复杂任务,能够在思考、执行操作和使用各种工具之间无缝切换,它可以使用终端、在网络上进行点击操作,并生成电子表格和幻灯片等文档
该功能结合了Operator和deep research,新的智能体解决了先前工具的局限性,例如操作员处理长篇文章的困难,以及深度研究在交互式网页或登录需要身份验证的来源方面的限制,该智能体被设计为协作性的,允许用户提供初始指令、澄清问题,并在任务中途提供进一步的指导,它可以提出澄清性问题,可以被中断,并可能在重要步骤前请求确认,例如在发送电子邮件之前,用户还可以直接接管浏览器以纠正错误或输入敏感信息
该智能体在多个基准上进行了评估:
人文科学期末考试: 衡量人工智能解决难题中广泛学科的能力。带工具的智能体模式将性能几乎翻倍,达到42%
Front TMS: 衡量高级数学推理能力。该智能体使用所有工具达到了27%的最新技术水平
Browse Comp: 衡量浏览智能体搜索和定位信息的能力。该智能体显著优于O3和深度研究,达到了69%的通过率
电子表格基准: 衡量模型编辑电子表格的能力。该智能体使用LibreOffice和计算机工具解决了30%的任务,在终端中访问原始Excel文件后,这一比例提高到45%
内部银行基准: 评估模型执行第一至第三年投资银行分析师任务的能力。该智能体显著优于之前的深度研究和O3模型
ChatGPT智能体将向Pro Plus和Team用户推出,Pro用户每月将获得400次查询,一些Team用户每月将获得40次查询,Pro用户的推广应在当天结束前完成,Plus和Team用户也即将推出,该公司的目标是在本月底前向企业和教育用户推出
彭博社7月16日报道,在高收入国家中,对中国持正面看法的受访者比例中位数达到32%,创六年来新高;相比之下,美国的好感度降至35%,为2017年以来最低水平。调查于今年1月至4月底进行,涵盖约2.8万名受访者。其间,美国总统特朗普在“解放日”宣布对多国加征关税,其后因贸易谈判暂停,但此举加剧了全球对美国的不满。
来源:Pew Research Center / 彭博社 / 凤凰网
英伟达推动RISC-V协同GPU 以提供更完善的软硬件一体化解决方案
在2025 RISC-V全球峰会上,英伟达硬件工程副总裁Frans Sijstermans表示,加速计算是英伟达的核心业务,无论底层采用x86、ARM还是RISC-V架构,英伟达都希望能提供兼容支持。他表示,希望通过CUDA支持,RISC-V服务器也可借助英伟达GPU实现高效加速,从而提供更完善的软硬件一体化解决方案,由此最终实现英伟达从软件生态主导过渡到软硬件一体化的愿景。
在2025 RISC-V全球峰会上,英伟达硬件工程副总裁Frans Sijstermans表示,加速计算是英伟达的核心业务,无论底层采用x86、ARM还是RISC-V架构,英伟达都希望能提供兼容支持。他表示,希望通过CUDA支持,RISC-V服务器也可借助英伟达GPU实现高效加速,从而提供更完善的软硬件一体化解决方案,由此最终实现英伟达从软件生态主导过渡到软硬件一体化的愿景。
娃哈哈宗庆后遗产纠纷升级,杭州成立专班介入处理
7月17日,浙江杭州。宗庆后离世后,家族内部围绕娃哈哈企业权益“争夺战”不断升级。
针对此事,7月17日,杭州市上城区财政局工作人员告诉《正在新闻》,“我们前期也接到了很多相关电话和投诉,我们一直在处理,已经有(成立)专班在介入处理,我们也希望尽快能处理这个事情。”
对于专班是否为上城区财政局牵头,该工作人员表示,上城区财政局内部也只有个别人知晓,“不好给你更进一步的答复。”
来源:新浪财经
7月17日,浙江杭州。宗庆后离世后,家族内部围绕娃哈哈企业权益“争夺战”不断升级。
针对此事,7月17日,杭州市上城区财政局工作人员告诉《正在新闻》,“我们前期也接到了很多相关电话和投诉,我们一直在处理,已经有(成立)专班在介入处理,我们也希望尽快能处理这个事情。”
对于专班是否为上城区财政局牵头,该工作人员表示,上城区财政局内部也只有个别人知晓,“不好给你更进一步的答复。”
来源:新浪财经
农业农村部相关负责人表示,全年粮食生产基础较好。夏粮生产克服局部地区较重旱情影响,实现稳产丰收,为稳定全年粮食生产奠定了坚实基础。据国家统计局数据,全国夏粮产量2994.8亿斤,是仅次于去年的历史第二高产年。
来源:央视新闻
来源:央视新闻
黄仁勋:DeepSeek的AI研究论文“做得好”
英伟达CEO黄仁勋表示,DeepSeek人工智能研究论文“做得好”。黄仁勋将DeepSeek-R1描述为“给全球人工智能行业的礼物”,强调了其开源创新,同时强调了对英伟达GPU基础设施的持续需求,以有效扩展此类模型。
来源:新浪财经
英伟达CEO黄仁勋表示,DeepSeek人工智能研究论文“做得好”。黄仁勋将DeepSeek-R1描述为“给全球人工智能行业的礼物”,强调了其开源创新,同时强调了对英伟达GPU基础设施的持续需求,以有效扩展此类模型。
来源:新浪财经
商务部办公厅关于做好境外投资者以分配利润直接投资税收抵免政策落实工作的通知
近日,商务部办公厅下发商办资函〔2025〕380号,配合国务院批准的“境外投资者以分配利润直接投资税收抵免”政策,要求各地商务、财政、税务、外汇等部门建立跨部门协同管理服务机制,依托外商投资综合管理平台严格审核再投资申请、向符合条件企业出具《利润再投资情况表》,并于7月25日前设立政策咨询窗口、报送联系表;同时,通过信息共享、实地走访等方式强化动态监管、及时纠偏并配合追缴税款,密切跟踪政策执行效果,以税收优惠撬动更多境外资本在华再投资。
来源:商务部
近日,商务部办公厅下发商办资函〔2025〕380号,配合国务院批准的“境外投资者以分配利润直接投资税收抵免”政策,要求各地商务、财政、税务、外汇等部门建立跨部门协同管理服务机制,依托外商投资综合管理平台严格审核再投资申请、向符合条件企业出具《利润再投资情况表》,并于7月25日前设立政策咨询窗口、报送联系表;同时,通过信息共享、实地走访等方式强化动态监管、及时纠偏并配合追缴税款,密切跟踪政策执行效果,以税收优惠撬动更多境外资本在华再投资。
来源:商务部
特朗普:相信中国会判芬太尼贩运者死刑
美国总统特朗普周三说,他认为中国很快会对制造和分销毒品芬太尼(fentanyl)的人员判处死刑,他对与北京就非法毒品问题达成协议的前景感到乐观。
特朗普星期三(7月16日)在白宫说:“我认为我们会找到解决方案,让中国最终对制造芬太尼并将它运往我国的人判处死刑。我相信这很快就会发生。”
中国驻华盛顿大使馆没有立即回应置评请求。
来源:联合早报
美国总统特朗普周三说,他认为中国很快会对制造和分销毒品芬太尼(fentanyl)的人员判处死刑,他对与北京就非法毒品问题达成协议的前景感到乐观。
特朗普星期三(7月16日)在白宫说:“我认为我们会找到解决方案,让中国最终对制造芬太尼并将它运往我国的人判处死刑。我相信这很快就会发生。”
中国驻华盛顿大使馆没有立即回应置评请求。
来源:联合早报
来源:彭博社
全国城镇不包含在校生的16-24岁劳动力失业率为14.5%,较上月下降0.4个百分点。
全国城镇不包含在校生的25-29岁劳动力失业率为6.7%,下降0.3个百分点。
全国城镇不包含在校生的30-59岁劳动力失业率为4.0%,下降0.1百分点。
来源:外汇交易员
【观点】策略师:美国时代已过,投资重心转向中国
知名策略师Louis-Vincent Gave认为,美国资产时代已近尾声,全球资金正转向中国。他指出,中国在估值、政策和增长动能等方面具备优势,成为更具吸引力的投资标的。Gave认为,美元作为储备货币的地位将逐渐削弱,而中国与“全球南方”国家的贸易增长迅速,未来或将成为全球贸易核心。此外,他看好中国房地产行业的修复、金融AI的潜力,并认为中国在多个领域具备长期投资价值。
来源:华尔街日报
知名策略师Louis-Vincent Gave认为,美国资产时代已近尾声,全球资金正转向中国。他指出,中国在估值、政策和增长动能等方面具备优势,成为更具吸引力的投资标的。Gave认为,美元作为储备货币的地位将逐渐削弱,而中国与“全球南方”国家的贸易增长迅速,未来或将成为全球贸易核心。此外,他看好中国房地产行业的修复、金融AI的潜力,并认为中国在多个领域具备长期投资价值。
来源:华尔街日报
7月16日,全国最大电力负荷继今年7月4日首创新高(14.65亿千瓦)、7月7日再创新高(14.67亿千瓦)后再次刷新历史纪录,首次突破15亿千瓦,最大达到15.06亿千瓦,较去年最大负荷增加0.55亿千瓦。本周全国电力负荷持续维持高位,迎峰度夏能源保供工作已进入关键时期。
来源:新浪科技
来源:新浪科技