Skip to main content

B站第三方客户端 PiliPala 遭律师函警告,原作者暂停开发2025年7月16日,B站第三方客户端项目 PiliPala 的原开发者 guozhigq 在社群中表示,已收到来自哔哩哔哩方面的律师函,要求删除项目中涉及平台内容聚合的部分,并立即停止相关开发与发布行为

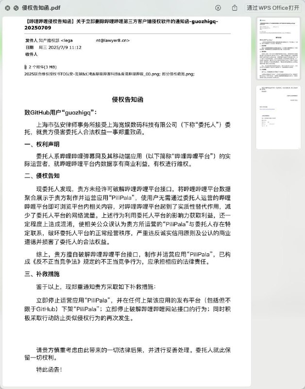
  1. B站第三方客户端 PiliPala 遭律师函警告,原作者暂停开发

    2025年7月16日,B站第三方客户端项目 PiliPala 的原开发者 guozhigq 在社群中表示,已收到来自哔哩哔哩方面的律师函,要求删除项目中涉及平台内容聚合的部分,并立即停止相关开发与发布行为。

    该律师函由上海弘安律师事务所代表 B站运营主体 上海宽娱数码科技有限公司 发出,指控该项目调用未授权接口、展示平台数据内容,构成侵权和不正当竞争,并要求项目开发者立即下架所有相关资源。

    guozhigq 随后回应称:“给大家同步一件事,准备暂停更新了,源码应该还会保留。” 截至目前,项目仍可在 GitHub 访问,但未有进一步更新。

    虽然律师函并未点名基于该项目分叉的 PiliPalaX,但其开发者 orz12 出于风险考量,已于 7月17日将项目设置为“归档”(Archived)状态,不再进行维护,代码也转为只读。