Skip to main content

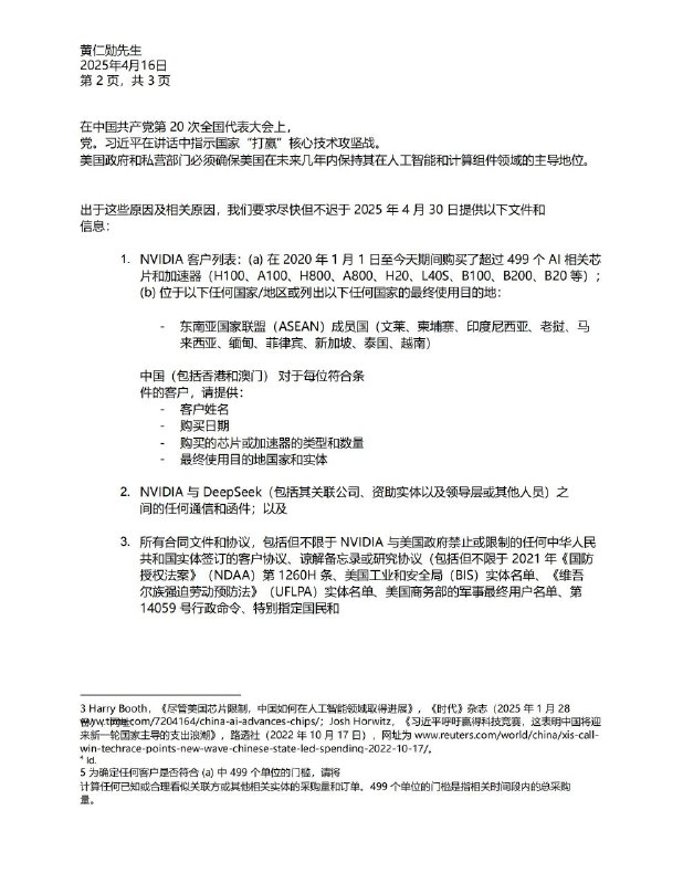
周三,众议院中共问题特设委员会对英伟达在亚洲各地的芯片销售情况展开调查,要求英伟达在2025年4月30日之前提供以下材料:客户清单:2020年至今购买超过499颗AI芯片的客户信息(覆盖中国、东盟国家等),包括芯片型号、数量及最终用途地

  1. LoopDNS资讯播报
    美国正在考虑阻止DeepSeek购买美国技术的惩罚措施 据《纽约时报》周三报道,特朗普政府正在考虑采取惩罚措施,以阻止中国 DeepSeek 购买美国技术,并正在讨论禁止美国人使用其服务。 中国推出的低成本AI模型DeepSeek已震动AI生态系统。美国政府随后采取措施打击这一中国初创企业,并阻止其从芯片供应商英伟达 NVDA获得支持。DeepSeek、白宫和商务部没有立即回应路透的置评请求。 来源:路透社
    周三,众议院中共问题特设委员会对英伟达在亚洲各地的芯片销售情况展开调查,要求英伟达在2025年4月30日之前提供以下材料:

    客户清单:2020年至今购买超过499颗AI芯片的客户信息(覆盖中国、东盟国家等),包括芯片型号、数量及最终用途地。
    与深度求索的往来记录:包括所有通信、合同及合作协议。
    涉华受限实体合作文件:与任何被美国制裁的中国实体(如国防授权法案1260H条、BIS实体清单等所列)的协议。

    这是国会首次对英伟达业务进行调查。

    ANDREW_FDWT