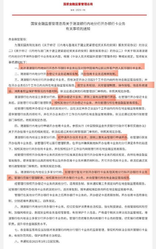
11:12 · Feb 21, 2025 · Fri LoopDNS资讯播报 国家金融监督管理总局印发《关于港澳银行内地分行开办银行卡业务有关事项的通知》,自2025年3月1日起实施,允许港澳银行内地分行开办外币银行卡业务以及对除中国境内公民以外客户的人民币银行卡业务。 来源:外汇交易员 / 澎湃新闻 × 1.不是放开内地开港卡2.外币账户不等于境外账户3.能允许开办,就是在释放扩大开放的信号来源:Atom -宏观经济观察员