Skip to main content

外汇交易员 (Twitter)国办《关于加快完善生育支持政策体系推动建设生育友好型社会的若干措施》:强化生育服务支持各地要完善生育休假政策,法定产假、生育奖励假、陪产假、育儿假等生育假期落实到位;建立生育补贴等制度,加大个人所得税抵扣力度;加强生殖保健技术研发应用,指导各地将适宜的分娩镇痛以及辅助生殖技术项目纳入医保

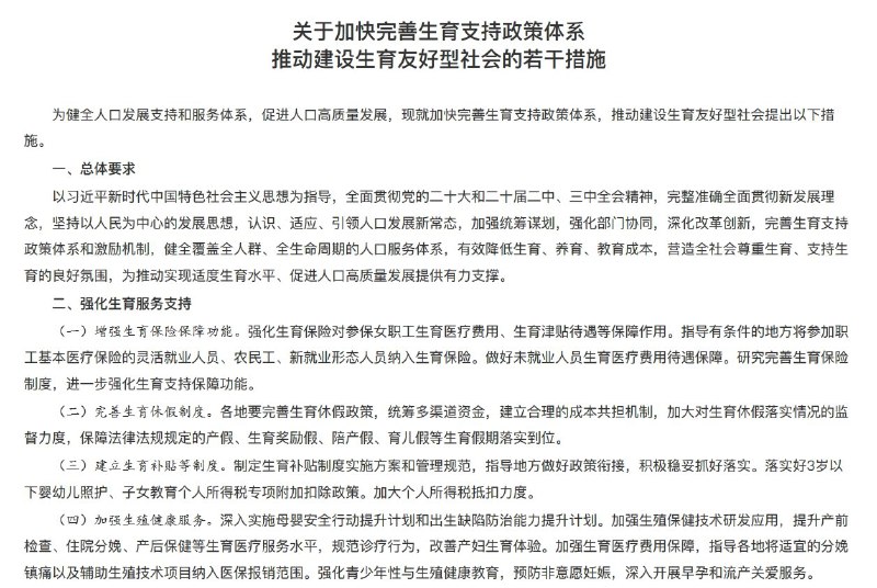
  1. 外汇交易员 (Twitter)

    国办《关于加快完善生育支持政策体系推动建设生育友好型社会的若干措施》:
    强化生育服务支持
    各地要完善生育休假政策,法定产假、生育奖励假、陪产假、育儿假等生育假期落实到位;
    建立生育补贴等制度,加大个人所得税抵扣力度;
    加强生殖保健技术研发应用,指导各地将适宜的分娩镇痛以及辅助生殖技术项目纳入医保。强化青少年性与生殖健康教育,预防非意愿妊娠。