Skip to main content

LoopDNS资讯播报

LoopDNS 综合资讯---简洁,及时,快速,准确


频道: @DNSPODT

电报讨论组: @LoopDNS

撤稿流程: https://t.me/loopdns/107752
  1. Bybit遭黑客攻击:主钱包15亿美元ETH被盗,CEO承诺平台有能力1:1赔付用户

    知名加密货币交易所Bybit近日遭遇黑客攻击,其以太坊(ETH)主钱包被盗取约14亿美元的资产。据Bybit联合创始人兼CEO Ben Zhou在X平台(原推特)上表示,此次攻击是通过伪装交易界面实施的,所有签名者看到的都是合法的地址和URL,但实际上签署的信息更改了ETH冷钱包的智能合约逻辑,导致黑客控制了特定的ETH冷钱包,并将其中的ETH转移至未确认的地址。

    Ben Zhou强调,其他冷钱包和热钱包均未受到影响,平台的提现功能正常运行。他呼吁用户放心,Bybit有能力确保所有用户资产的安全
  2. Apple拒绝开后门要求并宣布在英国停用高级保护(ADP)功能
    在此前英国政府要求Apple开放iCloud后门以访问加密用户数据,现在Apple作出回应不会开放后门并表示因无法向英国客户提供该功能而感到失望。
    苹果在一份声明中表示:“鉴于数据泄露和其他对客户隐私的威胁不断增加,我们对 ADP 提供的保护将无法提供给英国客户深感失望。

    ADP 使用端到端加密保护 iCloud 数据,这意味着数据只能由拥有数据的用户解密,并且只能在其受信任的设备上解密。”

    目前Apple决定对英国地区用户停用该功能,若用户正在使用该功能也需要将其关闭才能继续使用iCloud。
    对于已启用 ADP 的用户,苹果表示,用户需要在限期内手动禁用该功能以保留其 iCloud 账户。苹果还表示,未来将为受影响的用户提供进一步指导,并且无法代表用户去禁用此功能。


    消息来源:IT之家 & cnBeta
  3. 蜜雪集团获近1400倍认购,申购额近4800亿港元。

    本次IPO发行,蜜雪冰城共引入5家基石投资者,累计认购2亿美元,包括红杉中国旗下HongShan Growth、博裕资本旗下Persistence Growth Limited、高瓴旗下HHLR Fund, L.P.以及美团龙珠旗下Long-Z Fund I, LP。
  4. 中国儿童青少年总体近视率超52% 眼科门诊迎学生就诊高峰

    据央视财经,上海的不少眼科门诊近日迎来了学生患者的就诊高峰。国家卫健委最近一次发布的数据显示,我国儿童青少年总体近视率为52.7%,其中,小学生为35.6%,初中生为71.1%,高中生为80.5%。医生告诉记者,我国近视的年龄段出现低龄化趋势,早检查早发现,能有效控制近视的发生以及度数的加深,但在近视的预防以及治疗过程中,使用药物或仪器都应该遵医嘱。
  5. 何立峰与美财长贝森特举行视频通话

    据央视新闻,2月21日,中美经贸中方牵头人、国务院副总理何立峰应约与美国财政部部长贝森特举行视频通话,双方围绕落实中美元首通话共识,就中美经济领域重要问题深入交换意见。双方均认同中美经贸关系的重要性,双方同意就彼此关心的问题继续保持沟通。中方就近期美对华加征关税等限制措施表达严正关切。

    来源:第一财经
  6. LoopDNS资讯播报
    特朗普在被问及与中国能否达成新的贸易协议时表示,“这种可能性是存在的”。 特朗普还表示与中方谈论了TikTok的问题,期待习近平访美。 来源:CN Wire / 外汇交易员
    特朗普释放缓和信号 称愿与习近平达成新协议避免贸易战升级

    美国总统特朗普近日表态称,愿与中国重新谈判并达成“范围更广”的新贸易协议以避免冲突升级。他在空军一号上对媒体表示:“这是可能的”,但未透露具体条款。知情人士称,特朗普团队正研究中国是否履行2020年协议中关于采购2000亿美元美国商品的承诺,同时探讨将核安全、朝乌问题合作及扩大对美投资纳入新协议框架。
    据《纽约时报》披露,中方已通过智库和商界渠道向美方释放信号,提议在美投资太阳能、电动车等产业以创造50万个就业岗位,并放宽技术出口限制作为交换条件。双方官员正筹划习近平访问特朗普私人庄园海湖庄园,试图复制2017年“破冰”模式。不过,当前中美贸易紧张仍在发酵——美国本月对华加征10%关税后,中国随即对美液化天然气、农业机械等反制,并对谷歌启动反垄断调查。
    分析指出,特朗普虽强调“与习主席关系良好”,但新谈判或由财长贝森特主导,其首要任务是核查中国履约情况。前白宫顾问白邦瑞透露,特朗普数月前已表达达成“双赢协议”意愿,但如何弥合技术管制、关税争端等分歧仍是关键挑战。

    来源:联合早报
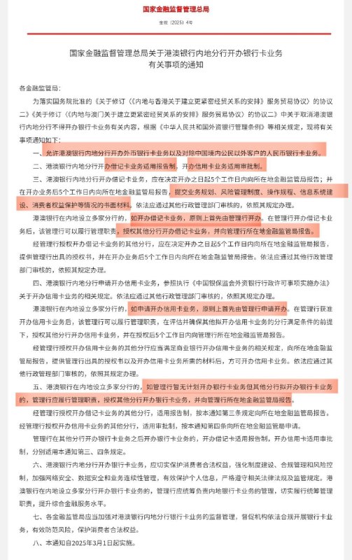
  7. 十部委参与、创新药新扶持政策:多元支付(允许个人医保+事业单位购买覆盖创新药的商保)、药价激励(价格分层+首发价格保护)。鼓励险企总资产5%投创新药——35万亿险资5%比例意味1.75万亿新增资金。

    caolei1
  8. 摩根士丹利中国首席股票策略师王滢:

    根据我们的分析,数据显示,今年迄今为止的大部分增量流动性实际上来自南向资金,已有250亿美元的南向资金流入香港,更多的区域性和专注于中国的基金大量参与其中。但如果你看看美国或欧洲的主动型或被动型基金,它们根本没有真正押注地缘政治方面的变化、中国的技术创新突破以及周一举行的座谈会。所以我认为这一切发生得太快了。投资者对中国的配置仍然非常不足。所以他们从现在起有很大的空间增加对中国市场的配置。

    myfxtrader
  9. 中国科技企业海外融资回暖 监管松绑与AI热潮提振市场信心

    中国科技企业海外股权融资正显现复苏迹象。在监管缓和预期及人工智能新锐企业深度求索(DeepSeek)引发市场关注的双重推动下,爱奇艺(IQ.O)与黑芝麻(2533.HK)本周通过可转换债券和私募配售合计募资5亿美元,标志着中概股海外融资活动加速反弹。数据显示,今年1月中国企业参与的离岸股权交易额达33亿美元,同比激增超六倍。
    投资机构与律所人士指出,近期中国高层释放支持民营经济信号,叠加香港恒生指数年内12.55%的涨幅,显著提振了国际资本市场信心。以宁德时代(300750.SZ)、安井食品(603345.SS)等为代表的多家企业计划赴港IPO,人工智能、医疗及消费领域成热门赛道。瑞银亚洲投行部副主席朱莉安表示:“预计未来数月股权融资活动将持续升温,2025年IPO节奏将加快。”
    尤其值得关注的是,中国AI初创企业深度求索的技术突破引发资本竞逐。知情人士透露,其创始人梁文锋本周在高层座谈会上亮相后,多家中国基金与科技巨头已主动接洽寻求投资合作。花旗亚洲科技板块负责人李浩殷称:“中国科技股估值相比全球市场更具吸引力,机构配置意愿明显增强。”
    不过分析机构也警示,中美紧张局势及双方对跨境投资的审查趋严,可能抑制美元风投基金重返中国市场的步伐。睿亚资产报告直言:“美国机构投资者正面临官方与非官方的双重压力,‘脱钩’趋势短期内难逆转。”

    来源:路透社
  10. 中国电商Temu扩大韩国用户信息收集和使用范围

    中国跨境电商平台Temu更新隐私政策,扩大用户个人信息收集和使用范围。Temu21日更新的隐私政策规定,“为有效提供服务,我们将委托国内外第三方企业处理(韩国用户的)个人信息”“如果拒绝将个人信息转移至国外将无法使用服务”。

    更新前的政策要求用户必须同意的信息只有“跨境汇款”相关信息。更新后的政策规定,Temu委托处理的信息包括个人通关号码、交易金额、地址、电话号码、短信、终端信息、身份证件信息等。也就是说,要使用Temu服务,用户需要同意委托处理大部分的个人信息。此外,获取用户个人信息的企业共27家,分布在韩国、美国、新加坡、日本、澳大利亚、印尼6国。第三方信息共享清单在国税厅的基础上新增“韩国商家”。

    韩联社
  11. 中国据报5月取消实行八年限韩令

    韩国经济日报星期三(2月19日)引述负责中国2026年亚太经合组织(APEC)峰会筹备工作的未具名高级官员说,中国政府需要加强与韩国的合作,后者将于今年10月承办APEC峰会。
    该高官透露,中方将从下月起派遣非官方级别的文化使节团访韩,为扩大中韩文化交流的第一步,以期最早于5月全面恢复两国文化合作。
    消息人士称,此举意味着中国将取消对韩国影视、流行音乐和消费产品输华的限制。

    来源:联合早报
  12. 中国团队发现新型蝙蝠冠状病毒,可能通过与人相同的受体感染人类

    中国科学家团队近日发现了一种新型蝙蝠冠状病毒,该病毒可能通过与人相同的受体感染人类,从而存在动物传人的风险。这项研究由广州实验室的石正丽(Shi Zhengli)领导,她因在蝙蝠冠状病毒研究领域的广泛工作而被称为“蝙蝠女侠”。研究团队还包括来自广州市科学院、武汉大学和武汉病毒研究所的研究人员。
    这种新型病毒属于HKU5冠状病毒的新谱系,最初在香港的日本伏翼蝙蝠中发现。该病毒属于merbecovirus亚属,与导致中东呼吸综合征(Mers)的病毒同属一类。研究发现,该病毒能够与人类血管紧张素转换酶2(ACE2)结合,这与导致COVID-19的SARS-CoV-2病毒使用的受体相同。
    研究团队在《细胞》(Cell)期刊上发表的论文中指出,这种病毒不仅能够利用蝙蝠的ACE2受体,还能利用人类和其他多种哺乳动物的ACE2受体。实验表明,从蝙蝠样本中分离出的病毒能够感染人类细胞以及人工培养的类似微型呼吸或肠道器官的细胞组织。
    尽管该病毒的传播效率显著低于COVID-19病毒,但研究人员强调,蝙蝠merbecovirus存在通过直接传播或中间宿主传播给人类的高风险,因此需要加强监测。然而,他们也指出,不应夸大HKU5-CoV-2在人群中传播的风险。
    此前,西雅图华盛顿大学和武汉大学的团队在《细胞》上发表的研究认为,尽管HKU5病毒株能够与蝙蝠和其他哺乳动物的ACE2受体结合,但并未检测到其与人类受体的“高效”结合。石正丽团队的研究则表明,HKU5-CoV-2比其第一谱系病毒更适应人类ACE2受体,可能具有更广泛的宿主范围和更高的跨物种感染潜力。
    这一发现再次引发了关于新冠病毒起源的讨论。尽管尚无定论,但一些研究认为新冠病毒可能起源于蝙蝠,并通过中间宿主传播给人类。石正丽此前否认武汉病毒研究所与疫情爆发有关。

    来源:南华早报
  13. DeepSeek发布预告称,将从下周开始陆续开源5个代码库。

    DeepSeek今日宣布,接下来一周,会陆续开源5个代码库,每日都有新内容解锁,进一步分享新的进展。DeepSeek介绍,当前在线服务的模块已经经过测试、部署完备,可以投入生产环境。公司将自己定义为小公司,并还表示,每一次分享都会变成强有力的势能,加速行业发展的旅程。并称这个领域没有高高在上的象牙塔,只有纯粹的车库创业精神与社区共筑的创新力量。

    来源:外汇交易员 / DeepSeek / 东方财富网
  14. 思科披露中国相关黑客行动“盐台风”如何入侵全球电信系统

    思科(Cisco)表示,入侵全球电信系统的与中国有关的黑客很可能利用了思科路由器软件中存在七年之久的漏洞,并使用窃取的凭证进入了这些系统。
    思科已对部分被“盐台风”黑客攻击的对象进行了调查,该公司表示,已发现一起很可能是该漏洞被恶意利用的案例。该漏洞是Smart Install软件中的一个已知问题,此软件用于简化思科网络设备安装。思科在2018年针对该漏洞创建了一个补丁,但并非所有客户都安装了该补丁。

    来源:华尔街日报
  15. 复旦大学华山团队发现帕金森病全新治疗靶点

    北京时间2月21日凌晨,国家神经疾病医学中心、脑功能与脑疾病全国重点实验室、复旦大学附属华山医院郁金泰团队在国际顶级期刊Science(《科学》)在线发表帕金森病治疗领域重磅研究成果,在全球首次发现了帕金森病全新治疗靶点FAM171A2,并基于该靶点发现了可以延缓病程的候选药物。
    团队历时5年临床和基础研究发现的全新治疗靶点和候选新药有望从疾病早期对帕金森病进行干预,延缓疾病进展。结合现有的对症治疗手段,将实现病因治疗与症状缓解的双重突破,从而造福数百万帕金森病患者。

    来源:界面新闻
  16. 特朗普提名的FBI局长坚持持有Shein股份 引发利益冲突争议

    美国总统特朗普提名的FBI局长人选卡什·帕特尔因坚持保留其持有的中国背景时尚公司Shein母公司Elite Depot价值数百万美元的股份,引发利益冲突质疑。根据帕特尔提交的财务披露文件,他在2023年担任Elite Depot顾问期间获得100万至500万美元的股票报酬,这些股份将于2025年兑现。尽管FBI道德办公室批准了这一安排,认为其职责涉及该公司的可能性"微乎其微",但批评者指出,作为FBI局长,帕特尔可能接触到影响其股票交易决策的非公开信息。值得注意的是,Shein曾因供应链问题在拜登政府时期遭遇上市阻力,目前正寻求在伦敦证券交易所上市。帕特尔此前已同意剥离Meta和苹果等上市公司股份,但保留Shein股份的决定凸显其与以往FBI领导人的显著差异。

    来源:华尔街日报