Skip to main content

LoopDNS资讯播报

LoopDNS 综合资讯---简洁,及时,快速,准确


频道: @DNSPODT

电报讨论组: @LoopDNS

撤稿流程: https://t.me/loopdns/107752
  1. 习近平同美国总统拜登在利马举行会晤

    习近平指出,过去4年,中美关系虽然历经跌宕起伏,但也开展了对话和合作,总体实现了稳定。我们指导双方团队通过磋商确定了中美关系的一些指导原则,共同推动两国对话和合作重回正轨,恢复和新建了20多个沟通机制,在外交、安全、经贸、财政、金融、军队、禁毒、执法、农业、气候变化、人文等领域取得了积极成果。

    拜登表示,美中关系作为世界上最重要的双边关系,不仅事关两国人民,也事关世界的未来。确保美中竞争不演变为冲突,这是美中两国政府对于两国人民和世界肩负的责任。过去4年,美中双方共同努力恢复和新建了一些对话和沟通渠道,包括双方外交和安全团队保持经常性战略沟通,开展坦诚深入对话,为增进双方相互了解发挥有益作用。特别是我们一年前在旧金山会晤以来,双方在军事、禁毒、执法、人工智能、气候变化、人文交流等方面取得实实在在的成果。美中双方相互支持对方主办2026年亚太经合组织领导人非正式会议和二十国集团领导人峰会,展示了美中合作可以给人民带来的福祉。美国不寻求“新冷战”,不寻求改变中国体制,不寻求通过强化同盟关系反对中国,不支持“台湾独立”,不寻求同中国发生冲突,不会利用台湾问题同中国竞争。美方也将继续奉行一个中国政策。美方愿在过渡期同中方加强沟通对话,增进彼此相互认知,负责任地管控分歧。

    来源:外交部
  2. LoopDNS资讯播报
    宜兴无锡工艺职业技术学院发生一起持刀伤人案件
    无锡持刀伤人案致8死17伤

    2024年11月16日18时30分许,宜兴无锡工艺职业技术学院发生一起持刀伤人案件,共造成8人死亡、17人受伤,犯罪嫌疑人被当场抓获。

    经初步调查,犯罪嫌疑人徐某金(男,21岁,该学院2024届毕业生)因考试不合格未拿到毕业证书以及对实习报酬不满遂回校发泄行凶,徐某金对其犯罪行为供认不讳。目前,伤员救治、善后处置、案件侦办等工作正在全力进行中。

    消息来源: 北京日报
  3. 无锡高校发生无差别砍人案 多人倒地不起 网传7死21伤

    2024年11月16日晚,江苏宜兴的无锡工艺职业技术学院发生一起严重的无差别砍人事件。据网络流传的视频显示,事发现场多人倒地不起,情况十分混乱。一位学生表示:“我的舍友被捅,那个人见人就捅,大家千万不要出门。”据传,行凶者躲藏在草丛中随机伤人,目前已传出7人遇害、21人受伤的消息。部分伤者已被送往宜兴市人民医院新院区接受救治。

    《大皖新闻》记者致电事发地附近的宜城派出所,值班民警回应称:“我们已出警处理,请相信警方。”针对嫌疑人是否已被抓获的问题,值班人员进一步表示:“情况已得到控制,请放心。”同时,由于案情敏感,其他细节暂不便透露。

    据网络爆料,疑似行凶者徐某留下一封“遗书”。在遗书中,徐某称因工厂拖欠工资,导致经济压力巨大,同时每天超负荷工作长达16个小时。此外,学校迟迟未发放毕业证,致使其无法顺利毕业。在信中,徐某写道:“我希望我的死可以推动劳动法的进步”“别以为我是老实人,有些账总是要清算的。”

    目前,此案正在进一步调查中。

    消息来源:大皖新闻/星島頭條
  4. DEXX 用户资金大规模被盗,盗资金规模已达上亿元

    DEXX 是一个支持多链资产交易的 Memecoin 交易平台,覆盖 SOL、ETH、TRX、BASE、BSC 等多条区块链网络。平台主要宣传其功能包括链上移动止盈止损、热点概念推送、智能钱包追踪推送、翻倍出本、一键防夹、一键跟买跟卖等。

    据比特丛林系统的初步调查,DEXX 交易平台发生了大规模用户资产被盗事件,确认被盗资金规模已超过人民币一亿元,且黑客仍在持续作案,积极转移用户资产。目前不排除内部人员参与作案的可能性。通过深入技术分析,DEXX 交易平台被发现存在以下严重安全漏洞:

    私钥存储: Dexx平台为非托管平台,却记录了用户私钥,一旦系统遭受攻击,黑客可轻易获取用户私钥,从而盗取用户资产。

    私钥导出明文传输: Dexx平台在用户导出私钥时,未采取任何加密措施,导致私钥在传输过程中以明文形式暴露,极易被黑客截获。
    针对被盗事件,DEXX 中文官方账号在 X 平台发文回应称:
    “目前 DEXX 已注意到部分用户反馈的代币被转移问题,多家专业安全审计团队已介入分析和排查。团队正全力解决问题,不存在 Rug 情况。后续进展将通过站内推送及 X/Telegram 平台及时通知用户。”


    DEXX 创始人个人信息也被扒出。DEXX 创始人 Roy(X 平台账号 @honza204)在事件发生后公开表示:
    “我们会承担赔付责任,已隔离部分受影响用户资金,目前正在排查问题,无法逐一回复,请用户放心。”


    截至发稿时,DEXX 官方尚未发布进一步声明,且客服仍未回应用户的咨询。
  5. 竹新社
    中国证监会《上市公司监管指引第10号——市值管理》自11月6日起施行。 主要指数成分股公司应制定并披露市值管理制度,明确预警指标,以及在连续或大幅下跌(20天跌20%,或一年跌50%)时的应对措施。每年业绩说明会上报告执行情况。 持续破净1年的公司应披露估值提升计划,如市净率低于行业平均水平,还应在每年业绩说明会报告计划执行情况。 (中国证监会)
    《市值管理14条》相比征求意见稿有多处调整,整体以“松绑”为主,主要体现在: 1、适度放宽长期破净股估值提升计划等相关要求;2、上市公司股份回购安排由“必做题”改为“选做题”;3、增加上市公司股价异动处理的灵活性。针对第三点的调整最多,集中在三个方面。

    首先,对于上市公司市场表现明显偏离上市公司价值的,正式版本去掉“依规发布股价异动公告”的要求,仅要求其审慎分析研判可能的原因,积极采取措施促进上市公司投资价值合理反映上市公司质量。

    其次,对于上市公司股价出现异动等情况严重影响投资者判断的,征求意见稿要求董事长召集董事会研究提升上市公司投资价值的具体措施,正式版本删除此要求。

    再者,对于各类媒体报道和市场传闻可能对投资者决策或者上市公司股票交易价格产生较大影响的,对上市公司的要求适当放宽。在征求意见稿中,发布澄清公告、官方声明、协调召开新闻发布会均为上市公司应有回应方式,正式版本则仅将发布澄清公告作为必备项,官方声明、召开新闻发布会是否进行可由企业自主选择。

    财联社
  6. LoopDNS资讯播报
    警方通报:中铁七局项目部5人被行拘 11月15日晚间,安徽省定远县公安局就新华社2名记者采访遇袭一事发布警情通报: 11月14日15时49分,定远县公安局110接到报警,合新高铁中铁七局项目部施工现场发生一起警情,民警立即赶赴现场处置。 经调查:王某某、程某某被该项目部有关人员抢夺手机并限制人身自由,致王某某右手掌根部轻微伤。 目前,该项目部5名违法人员已被公安机关依据治安管理处罚法分别处以行政拘留13日、13日、12日、10日、7日。 消息来源: 澎湃新闻
    中铁七局:对受伤记者深表歉意,对项目分部经理王某等5人就地免职

    我公司对受伤记者深表歉意,坚决服从定远县公安局对5名违法人员的处理决定。

    经研究,决定对项目分部经理王某、副经理杨某某、管理人员吴某某就地免职;对在本次事件中负有管理责任的四标段党工委书记、指挥长陈某,党工委副书记曲某某就地免职。公司已启动内部问责程序,依法依规严肃处理。

    我公司将深刻反思暴露出来的问题,举一反三,坚决杜绝此类事件发生,坚决维护新闻记者舆论监督的合法权益。衷心感谢社会各界的关切和监督。
  7. LoopDNS资讯播报
    知情人士爆料,在安徽合新高铁中铁七局施工现场,新华社《经济参考报》调查记者王文志、程子龙遭遇袭击,除了记者手机被抢夺外,王文志本人右手受伤。 11月12日,新华社《经济参考报》刊发调查报道《弹性垫层“一割就开”,合新铁路建设材料“以次充好”存安全隐患》一文。 揭露了合新铁路(合肥至新沂)多家施工单位为节省成本,以次充好,违规将“三元乙丙橡胶弹性垫层”偷换为不符合铁路行业标准的“再生胶仿制品”,这些仿冒品性能远低于设计要求,存在安全隐患。
    警方通报:中铁七局项目部5人被行拘

    11月15日晚间,安徽省定远县公安局就新华社2名记者采访遇袭一事发布警情通报:

    11月14日15时49分,定远县公安局110接到报警,合新高铁中铁七局项目部施工现场发生一起警情,民警立即赶赴现场处置。

    经调查:王某某、程某某被该项目部有关人员抢夺手机并限制人身自由,致王某某右手掌根部轻微伤。

    目前,该项目部5名违法人员已被公安机关依据治安管理处罚法分别处以行政拘留13日、13日、12日、10日、7日。

    消息来源: 澎湃新闻
  8. 马斯克发文叫意大利法官“下台”,意总统回应:别发号施令

    意大利法院近日就地中海难民危机作出一项裁决后,美国亿万富翁马斯克要求该案主审法官“下台”。对此,意大利总统13日指责马斯克干涉他国事务,要求他尊重意大利的主权。
    纷争背后,意大利执政联盟与司法部门之间的关系日益紧张,意大利总理梅洛尼打击非法移民的计划也受到挑战。

    来源:新浪财经
  9. 财政部、税务总局发布调整出口退税政策的公告。内容如下:

    一、取消铝材、铜材以及化学改性的动、植物或微生物油、脂等产品出口退税。

    二、将部分成品油、光伏、电池、部分非金属矿物制品的出口退税率由13%下调至9%。

    三、本公告自2024年12月1日起实施。本公告所列产品适用的出口退税率以出口货物报关单注明的出口日期界定。
  10. 外汇交易员 (Twitter)

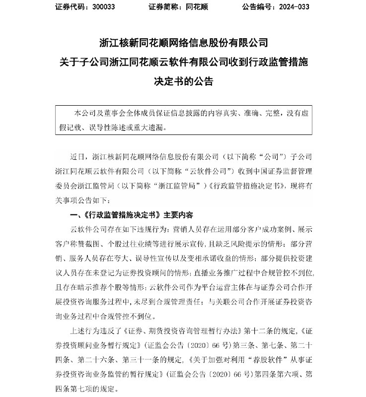
    同花顺公告:子公司浙江同花顺云软件有限公司收到行政监管措施决定书,云软件公司存在营销人员运用部分客户成功案例、展示客户称赞截图、个股过往业绩等进行展示宣传且缺乏风险提示的情形;直播业务推广过程中合规管控不到位且存在暗示推荐个股等情形;浙江监管局决定对云软件公司采取责令改正、责令暂停新增客户的行政监督管理措施,整改及暂停期限为3个月。
  11. 商务部:2024年1-10月全国吸收外资6932.1亿元人民币

    据商务部,2024年1-10月,全国新设立外商投资企业46893家,同比增长11.8%;实际使用外资金额6932.1亿元人民币,同比下降29.8%。从行业看,制造业实际使用外资1923.2亿元人民币,服务业实际使用外资4841.6亿元人民币。高技术制造业实际使用外资801.8亿元人民币,占全国实际使用外资的11.6%,较去年同期提高0.7个百分点。
  12. 哔哩哔哩2024Q3营收73.06亿元,同比增长26%;净亏损7980万元,同比收窄94%;经调整净利润为2.36亿元,上年同期为净亏损8.63亿元;日均活跃用户数为1.073亿,同比增长14%。营收构成方面,增值服务营收28.21亿元,同比增长9%;广告营收20.94亿元,同比增长28%;移动游戏营收18.23亿元,同比增长84%;IP衍生品及其他业务营收5.67亿元,同比下降2%。

    xueqiu
  13. 国家互联网信息办公室发布《移动互联网未成年人模式建设指南》

    国家互联网信息办公室发布《移动互联网未成年人模式建设指南》,《指南》提出未成年人模式建设的整体方案,鼓励和支持移动智能终端、应用程序和应用程序分发平台等,共同参与未成年人模式建设,将分散的功能集成化,将分段保护一体化,筑牢未成年人网络保护的“三重防线”。
  14. 网传同花顺涉非法荐股被立案或遭禁业数月

    日前,有市场消息称同花顺涉非法荐股被立案,或将暂停展业数月。据悉,同花顺已有投顾交流群被解散。蓝鲸新闻记者拨打同花顺董秘电话,截至发稿,对方暂未接听。记者又以投资者身份向同花顺客服求证,对方表示“暂时没有这方面消息,请以官方公布为准”。

    —— 蓝鲸新闻
  15. 外汇交易员 (Twitter)

    习近平《求是》文章:
    树立“大人口观”,在制定经济社会政策时充分考虑人口变化因素,推动人口与财政、货币、就业、产业、投资、消费、生态、区域等政策形成系统集成效应;
    要避免“急就章”,匆忙出台一些易引发争议的举措;
    加强人力资源开发利用,要稳妥有序实施延迟法定退休年龄政策。
  16. 中国经济显露企稳迹象,零售销售增速超预期

    中国最新经济数据显示,零售销售在十月同比增长4.8%,达到自二月以来的最快增速,表明近期刺激政策已对关键消费领域产生积极影响。然而,工业产出增幅低于预期,仅增长5.3%。数据显示,北京正在通过补贴和其他措施推动内需以平衡制造业主导的经济结构。然而,随着美国总统特朗普再次当选并威胁对中国进口商品加征关税,北京在未来可能需加大提振消费的力度以应对复杂的外部环境。

    来源:彭博社
  17. 特朗普选择疫苗阴谋论者小罗伯特·肯尼迪领导美国卫生与公众服务部

    据纽约时报和华盛顿邮报,特朗普周四表示,将提名小罗伯特·肯尼迪出任美国卫生与公众服务部部长。
    肯尼迪对疫苗的质疑以及对医学的非传统观点,已经让美国的公共卫生官员感到极不安。
    选择肯尼迪意味着,他将让一个与公共卫生机构存在冲突的人去监督这些机构。
    肯尼迪传播过关于疫苗的错误信息,包括疫苗会导致自闭症,这一理论早已被彻底推翻。
    他还公开反对疾病控制与预防中心关于社区用氟化水来防止蛀牙的建议,称特朗普政府将推动将氟化物从饮用水中去除。
    肯尼迪支持生牛奶,尽管美国食品和药物管理局(FDA)警告喝生奶有风险,尤其是在当前禽流感影响乳牛的情况下。
    此外,他还推广羟氯喹作为新冠治疗药物,但在一项涉及821人的研究发现其无效后,FDA撤销了羟氯喹的紧急使用授权。

    来源:加美财经
  18. 金正恩下令大规模生产自杀式攻击无人机

    朝鲜中央通讯社报道,金正恩视察了自杀式攻击无人机的性能测试,并强调需立即展开全面大规模生产。
    报道指出,用在不同打击范围的自杀式攻击无人机,将执行精确攻击地面和海上任何敌方目标的任务。
    金正恩表示,朝鲜完全具备生产和引进各类型无人机的可能性和潜力,并将探讨结合和应用“符合现代战争需求的新战术方法”的可能性。

    来源:8world