Skip to main content

LoopDNS资讯播报

LoopDNS 综合资讯---简洁,及时,快速,准确


频道: @DNSPODT

电报讨论组: @LoopDNS

撤稿流程: https://t.me/loopdns/107752
  1. 刘世锦回应10万亿刺激计划:刺激是有代价的

    据一财,针对之前引发市场热议的“10万亿刺激计划”观点,其提出者——国务院发展研究中心原副主任刘世锦作出正式回应。 29日,在清华大学中国新型城镇化研究院举办的一场公开论坛上,刘世锦表示,此前发言的重点并非“10万亿”,而是“为了稳定经济,有必要采取短期刺激措施”。 之前,针对我国经济下行压力,刘世锦提出建议,以发行超长期国债为主筹措资金,在两年内形成不低于10万亿的经济刺激规模。 刘世锦在今天的论坛上进一步解释,刺激是有代价的,是用刺激加改革的办法,花钱建新制度,为中长期经济社会高质量、可持续发展创造不可或缺的制度条件和政策环境。 刘世锦表示,当前宏观经济面临的主要挑战,是日益增大的总需求水平下降压力。近一段时间的数据表明,消费、就业、财政等重要指标都出现了明显放缓甚至收缩的迹象。
  2. 银之杰:前三季度净利润亏损6299.8万元

    银之杰发布2024年第三季度报告,前三季度实现营业收入6.47亿元,同比下降15.03%;归属于上市公司股东的净利润亏损6299.80万元,同比下降16.18%;基本每股收益-0.0892元。其中,第三季度实现营业收入2.22亿元,同比下降6.32%;净利润亏损1297.11万元。

    来源:格隆汇
  3. 人民日报:低估中国是非常不明智的

    人民日报文章指出,“低估中国是非常不明智的”,新加坡国务资政李显龙认为,中国政府出台的措施有助于提升信心和需求,中国许多行业领域已达世界级水平。中国经济从来都是在攻坚克难中发展壮大、在应对挑战中超越自我,这是历史经验,也是经济规律。正视困难、坚定信心,看准了就抓紧干,一鼓作气越沟迈壑,我们有条件、有能力完成全年经济社会发展目标任务,推动我国经济持续回升向好、长期向好。
  4. 中国考虑在美国大选前发行超1.4万亿美元债务以刺激经济

    据路透社消息,中国正考虑在下周批准发行超过10万亿元人民币(约合1.4万亿美元)的额外债务,以振兴脆弱的经济。这一财政方案预计将在11月5日美国大选结果的影响下进一步加强。中国全国人民代表大会常务委员会计划在11月4日至8日的会议上批准这一财政方案,其中包括6万亿元人民币的特别主权债务,主要用于帮助地方政府应对隐性债务风险。随着经济压力加剧,中国政府的刺激计划已逐步升级,但仍未达到2008年金融危机时的高峰水平。若特朗普在大选中胜出,预计北京将宣布更强力度的财政措施,以应对随之而来的经济挑战。

    来源:路透社
  5. LoopDNS资讯播报
    五角大楼表示,如果朝鲜加入战斗,美国将不会对乌克兰使用美国武器施加新的限制。五角大楼估计,已有1万名朝鲜士兵被部署到俄罗斯东部进行训练。美国总统拜登说这一事态发展 "非常危险"。北约秘书长吕特表示,他可以确认朝鲜军队已被派往俄罗斯,一些部队已被部署到库尔斯克地区。 来源:路透财经早报
    韩国情报机构:部分援俄朝鲜士兵或已转移到前线

    韩联社报道,韩国国会国家情报委员会朝野干事说,根据国家情报院星期二(10月29日)在情报委国政监查会的汇报,不排除朝鲜部分兵力包括高级军官到达前线的可能性,具体情况正在确认当中。朝军正在接受俄军军事术语等培训,朝俄之间似乎存在语言沟通问题。

    来源:联合早报
  6. 习近平向拜登施压,要求调整对台语言

    在去年的一次会晤中,中国国家主席习近平向美国总统拜登提出请求,要求改变美国对台湾独立的表述。根据知情的美国官员透露,习近平希望美国官方声明中使用“我们反对台湾独立”来取代“我们不支持台湾独立”。尽管中国方面多次跟进这一请求,但美国白宫表示不会做出改变,重申了其长期以来的“一中政策”。该话题一直是中美关系中最敏感的问题,任何语言上的变化都可能影响亚太地区的战略格局。分析人士指出,若美国接受此请求,可能会被视为对台支持的削弱,而在当前中国军方对台湾施加日益加大的压力的背景下,此举将具有重大影响。

    来源:路透社
  7. 创业板指跌超2%,沪指跌近1%,深成指跌超1%,煤炭开采加工、钢铁、CRO概念股等方向领跌,沪深京三市超4100只个股下跌。
  8. 福建:为台胞提供开立证券账户便利服务 做好台资企业上市培育服务

    设立60家重点机构,配备服务专员和专区,台胞台企可现场办理结售汇等全品类金融业务。提供开立证券账户便利服务。在兴业证券、华福证券设置30个台胞专柜,同步在公司官网等设置台胞专栏,开展线上线下服务。做好台资企业上市培育服务。

    来源:证券时报
  9. 外汇交易员 (Twitter)

    美国财政部表示,根据拜登行政令指示,正敲定限制美国在中国可能威胁美国国家安全的技术领域投资的规则。
    新规涉及半导体微电子、量子信息技术以及部分人工智能系统。财政部官员补充说,新规覆盖了“尖端密码破译计算机系统或下一代战斗机”等技术。
    新规将于1月2日生效,由财政部新设的全球交易办公室负责监督。
  10. 消息称日本参议院议长已向自民党高层表达辞职意向

    相关人士透露,日本参议院议长尾辻秀久因身体情况原因,已经向自民党高层表达辞职意向。据日本参议院议长选举规则,为保持中立,当选议长后需要脱离所属党团派别。参议院议长选举采取“过半胜出”原则,目前参议院中,自公执政联盟仍占过半席位。现任参议院议长尾辻秀久原属自民党,当选议长后脱离。尾辻秀久2022年8月3日被选为日本参议院议长。目前暂无有关尾辻秀久辞职的官方正式消息。

    消息来源: 央视新闻
  11. 中国投资者通过抗议数据洞察下一个刺激政策动向

    随着中国经济持续低迷,越来越多的投资者开始关注抗议活动数据,以预测习近平政府可能采取的刺激措施。生活在加拿大的前政治异议人士陆宇(Lu Yuyu)正是这一趋势的缩影。他每天在家中花费十小时,收集关于社会动荡的数据,试图在中国政府审查前记录这些信息。他的项目“昨日”自2023年1月启动,旨在记录中国各地的集体抗议事件。

    投资者认为,社会不满情绪的上升可能促使政府采取更加激进的刺激措施。例如,摩根士丹利近期推出的“社会动态指标”显示,中国的社会压力正在加大,经济抗议活动频发,尤其是青年失业率高企和房地产危机加剧的背景下。分析师指出,如果经济状况继续恶化,政府可能在即将召开的全国人民代表大会上推出更大规模的财政支持。

    当前,中国的抗议活动主要集中在经济问题上,如工人要求支付工资、购房者抗议未交房屋等。尽管抗议活动在数量上有所增加,但其规模和协调性仍然有限,尚未形成对政权的直接威胁。分析人士认为,维持社会稳定是领导层的首要任务,经济刺激可能成为应对压力的主要手段。

    来源:彭博社
  12. 小米王腾透露:小米15Pro售价超5000元

    Xiaomi 15 系列暨小米澎湃 OS 2 新品发布会已定档 10 月 29 日 19:00 举行,目前各类新品已开启预热。小米中国区市场部副总经理、Redmi 品牌总经理王腾在 10 月 26 日的微博评论区中直言“小米 15 Pro 可是 5K+”,这意味着小米 15 Pro 手机的售价预计将突破 5000 元。小米创办人,董事长兼CEO雷军昨日曾发文称小米 15 系列“确实需要涨价”,还表示“可以保证,即便涨价,小米 15 依旧物超所值”。

    来源:格隆汇
  13. 玻璃主力合约涨幅扩大至3%,现报1423元/吨;纯碱主力合约涨近3%,现报1579元/吨。

    来源:格隆汇
  14. 中国金融四十人论坛2024年第三季度宏观政策报告:建议继续落实“有力度的降息”

    报告建议,一方面,保持广义财政支出强度,2025年适度提高财政赤字率,同时推出足够规模的地方隐性债务置换计划;另一方面,继续落实“有力度的降息”,降低真实利率水平,并适时将结构性货币政策工具的利率降至政策利率水平以下。

    来源:第一财经
  15. LoopDNS资讯播报
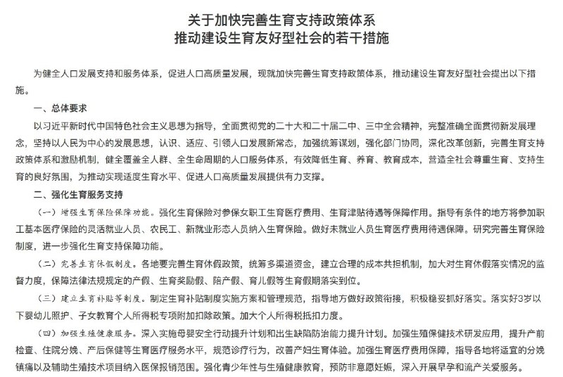
    外汇交易员 (Twitter) 国办《关于加快完善生育支持政策体系推动建设生育友好型社会的若干措施》: 强化生育服务支持 各地要完善生育休假政策,法定产假、生育奖励假、陪产假、育儿假等生育假期落实到位; 建立生育补贴等制度,加大个人所得税抵扣力度; 加强生殖保健技术研发应用,指导各地将适宜的分娩镇痛以及辅助生殖技术项目纳入医保。强化青少年性与生殖健康教育,预防非意愿妊娠。
    加强育幼服务体系建设:
    加强儿童医疗费用保障,及时将符合条件的儿童用药按程序纳入医保报销范围;
    统筹社区各类资源,发挥贴近居民的服务优势,提供更多免费或低收费用房场地,大力发展社区嵌入式托育;
    强化教育、住房、就业等支持措施:
    完善覆盖全学段学生资助体系,确保家庭经济困难学生及时受助,做到应助尽助;探索逐步扩大免费教育范围;
    鼓励用人单位结合实际采取弹性上下班、居家办公等方式,营造家庭友好型工作环境。
    营造生育友好社会氛围
    提倡适龄婚育、优生优育,鼓励夫妻共担育儿责任。
    推进婚俗改革和移风易俗,破除婚嫁大操大办、高额彩礼等陈规陋习。
  16. 外汇交易员 (Twitter)

    国办《关于加快完善生育支持政策体系推动建设生育友好型社会的若干措施》:
    强化生育服务支持
    各地要完善生育休假政策,法定产假、生育奖励假、陪产假、育儿假等生育假期落实到位;
    建立生育补贴等制度,加大个人所得税抵扣力度;
    加强生殖保健技术研发应用,指导各地将适宜的分娩镇痛以及辅助生殖技术项目纳入医保。强化青少年性与生殖健康教育,预防非意愿妊娠。
  17. 朝鲜发布韩国无人机渗透进入平壤事件最终侦察结果

    10月27日,朝鲜国防省发言人发布了韩国无人机渗透进入平壤事件的最终侦察结果,结果验证了在朝鲜首都圈领域被发现的由韩国放飞的无人机起飞地点、入侵渠道和渗透目的。

    消息来源: 央视新闻
  18. 以色列准备禁止近东救济工程处的地区活动

    据伊朗伊斯兰共和国通讯社(IRNA)报道,以色列政府准备通过两项法律,禁止联合国近东巴勒斯坦难民救济和工程处(UNRWA)在加沙和约旦河西岸开展活动。据以色列媒体报道,以色列议会将于周一批准几名议员提出的两项法案,这两项法案将结束以色列政权与UNRWA的合作,并停止其在加沙地带、被占领的约旦河西岸和东圣城的活动。此举遭到强烈反对,甚至以色列的西方支持者也提出了反对意见,他们对停止联合国机构活动的后果发出警告。联合国方面此前表示,以色列终止UNRWA活动对加沙地带的人道主义局势是“接近全面崩溃”。联合国表示,加沙地带几乎所有人口都处于严重的粮食不安全状态。