Skip to main content

LoopDNS资讯播报

LoopDNS 综合资讯---简洁,及时,快速,准确


频道: @DNSPODT

电报讨论组: @LoopDNS

撤稿流程: https://t.me/loopdns/107752
  1. 小米王腾透露:小米15Pro售价超5000元

    Xiaomi 15 系列暨小米澎湃 OS 2 新品发布会已定档 10 月 29 日 19:00 举行,目前各类新品已开启预热。小米中国区市场部副总经理、Redmi 品牌总经理王腾在 10 月 26 日的微博评论区中直言“小米 15 Pro 可是 5K+”,这意味着小米 15 Pro 手机的售价预计将突破 5000 元。小米创办人,董事长兼CEO雷军昨日曾发文称小米 15 系列“确实需要涨价”,还表示“可以保证,即便涨价,小米 15 依旧物超所值”。

    来源:格隆汇
  2. 玻璃主力合约涨幅扩大至3%,现报1423元/吨;纯碱主力合约涨近3%,现报1579元/吨。

    来源:格隆汇
  3. 中国金融四十人论坛2024年第三季度宏观政策报告:建议继续落实“有力度的降息”

    报告建议,一方面,保持广义财政支出强度,2025年适度提高财政赤字率,同时推出足够规模的地方隐性债务置换计划;另一方面,继续落实“有力度的降息”,降低真实利率水平,并适时将结构性货币政策工具的利率降至政策利率水平以下。

    来源:第一财经
  4. LoopDNS资讯播报
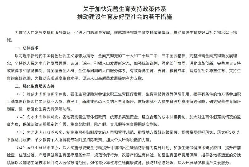
    外汇交易员 (Twitter) 国办《关于加快完善生育支持政策体系推动建设生育友好型社会的若干措施》: 强化生育服务支持 各地要完善生育休假政策,法定产假、生育奖励假、陪产假、育儿假等生育假期落实到位; 建立生育补贴等制度,加大个人所得税抵扣力度; 加强生殖保健技术研发应用,指导各地将适宜的分娩镇痛以及辅助生殖技术项目纳入医保。强化青少年性与生殖健康教育,预防非意愿妊娠。
    加强育幼服务体系建设:
    加强儿童医疗费用保障,及时将符合条件的儿童用药按程序纳入医保报销范围;
    统筹社区各类资源,发挥贴近居民的服务优势,提供更多免费或低收费用房场地,大力发展社区嵌入式托育;
    强化教育、住房、就业等支持措施:
    完善覆盖全学段学生资助体系,确保家庭经济困难学生及时受助,做到应助尽助;探索逐步扩大免费教育范围;
    鼓励用人单位结合实际采取弹性上下班、居家办公等方式,营造家庭友好型工作环境。
    营造生育友好社会氛围
    提倡适龄婚育、优生优育,鼓励夫妻共担育儿责任。
    推进婚俗改革和移风易俗,破除婚嫁大操大办、高额彩礼等陈规陋习。
  5. 外汇交易员 (Twitter)

    国办《关于加快完善生育支持政策体系推动建设生育友好型社会的若干措施》:
    强化生育服务支持
    各地要完善生育休假政策,法定产假、生育奖励假、陪产假、育儿假等生育假期落实到位;
    建立生育补贴等制度,加大个人所得税抵扣力度;
    加强生殖保健技术研发应用,指导各地将适宜的分娩镇痛以及辅助生殖技术项目纳入医保。强化青少年性与生殖健康教育,预防非意愿妊娠。
  6. 朝鲜发布韩国无人机渗透进入平壤事件最终侦察结果

    10月27日,朝鲜国防省发言人发布了韩国无人机渗透进入平壤事件的最终侦察结果,结果验证了在朝鲜首都圈领域被发现的由韩国放飞的无人机起飞地点、入侵渠道和渗透目的。

    消息来源: 央视新闻
  7. 以色列准备禁止近东救济工程处的地区活动

    据伊朗伊斯兰共和国通讯社(IRNA)报道,以色列政府准备通过两项法律,禁止联合国近东巴勒斯坦难民救济和工程处(UNRWA)在加沙和约旦河西岸开展活动。据以色列媒体报道,以色列议会将于周一批准几名议员提出的两项法案,这两项法案将结束以色列政权与UNRWA的合作,并停止其在加沙地带、被占领的约旦河西岸和东圣城的活动。此举遭到强烈反对,甚至以色列的西方支持者也提出了反对意见,他们对停止联合国机构活动的后果发出警告。联合国方面此前表示,以色列终止UNRWA活动对加沙地带的人道主义局势是“接近全面崩溃”。联合国表示,加沙地带几乎所有人口都处于严重的粮食不安全状态。
  8. 中美经济工作组会议:新政策动向引关注

    在华盛顿举行的世界银行/国际货币基金组织年会上,中国财政部副部长廖岷与美国财政部副部长尚博共同主持了中美经济工作组第六次会议。这次会议时隔一个多月再次召开,显示出双方对经济领域沟通的重视。会议重点讨论了两国宏观经济形势与政策,尤其是中国近期出台的一揽子增量政策引发了全球关注。
    中国社科院的研究员高凌云指出,持续的沟通本身就是积极信号,而与美国财长耶伦的礼节性会谈也表明会议取得了积极进展。中方针对美方对政策的疑问进行了回应,强调政策规模和质量并重,预计将于11月公布具体安排。这些政策旨在支持地方政府债务化解、提高金融机构抗风险能力,并促进房地产市场回稳。
    数据显示,前三季度中国经济增速达到4.8%,主要经济指标均出现积极变化,反映出中国经济的回升势头。随着全球经济转折,中美在应对流动性挑战和帮助低收入国家方面保持合作,共同展现大国责任。

    来源:玉渊潭天
  9. 人民银行决定从即日起启用公开市场买断式逆回购操作工具

    为维护银行体系流动性合理充裕,进一步丰富央行货币政策工具箱,人民银行决定从即日起启用公开市场买断式逆回购操作工具。操作对象为公开市场业务一级交易商,原则上每月开展一次操作,期限不超过1年。公开市场买断式逆回购采用固定数量、利率招标、多重价位中标,回购标的包括国债、地方政府债券、金融债券、公司信用类债券等。操作结果将通过人民银行官网相关栏目对外披露。

    来源:新华网
  10. 中国有信心实现全年5%左右经济增长目标

    廖岷表示,近期中国政府推出一揽子增量政策,得到国际社会广泛关注。除货币政策外,中国还将加大财政政策逆周期调节力度,在化解地方政府债务、稳定房地产市场、提高重点群体收入、保障民生、推动设备更新和消费品以旧换新等方面实施一系列强有力措施,通过政府支出撬动社会投资、刺激消费,增加有效需求。中国有信心实现全年5%左右的经济增长目标,并继续为全球经济增长注入动力。

    来源:中国网财经
  11. 日本经济奇迹的背后,一方面是内生消费不足,经济高度依赖外需和政策主导;另一方面是庞大的美元资产未能有效转化为国内增长,加剧的通缩也在压缩政策空间。而且,日本的经济体系是政治安排的产物,将政治困境伪装成经济问题只是在分散注意力,改革的表演不改变结构的失衡,自我调节能力受限和受制于外部经济政策怕是要相互加强,内外困局的叠加恶化终难保长期的经济稳定与独立。

    Source weibo.co
  12. 立宪民主党2024政策目标(节选)

    1.修改政治资金管理法,包括禁止企业和团体捐款。

    2.提高最低工资至1500日元或者更高,限制合同工及劳务派遣的适用范围。

    3.扩大医疗、护理、残疾人福利和育儿支援等基本服务,扩大厚生年金申请范围。

    4.免除公立大学学费,为18 岁以下儿童支付每月15000日元和每年18万日元的儿童津贴。

    cdp-japan
  13. 日本自民党公明党执政党联盟在周日的众议院选举中失去多数席位,这是2009年政权轮替以来执政联盟首次失去多数席位。
  14. LoopDNS资讯播报
    9月份规模以上工业企业利润同比下降27.1%。分行业看,上游的有色冶炼、公用事业、半导体增长不错,农副食品稳定,制造业是下滑的核心源头。大部分公司Q3业绩不及预期,超预期的凤毛麟角。 source
    中国1至9月实际使用外资金额同比下降30.4%

    中国商务部说,今年1至9月,实际使用外资金额6406亿元(人民币,下同,1188.37亿新元),同比下降30.4%。
    这跌幅与1至8月比起来收窄1.1个百分点。今年1至8月,实际使用外资金额为5801.9亿元,同比下降31.5%。

    来源:南略网
  15. LoopDNS资讯播报
    美国国防部长奥斯汀:朝鲜已向俄罗斯部署军队 美国防长奥斯汀是第一位正式确认朝鲜已经向俄罗斯派兵的美国高级官员。CNN说,美国计划于周三发布情报,显示数千名朝鲜士兵乘船前往俄罗斯境内的训练区。 来源:法广
    俄乌战争前线现朝鲜士兵,俄军抱怨指挥和后勤问题

    乌克兰国防情报局近日截获的俄军通话显示,俄方士兵对即将投入战场的朝鲜士兵充满不满,甚至称他们为“该死的中国人”。对话内容透露,俄军士兵对如何指挥和提供后勤支持感到困惑,尤其是在计划中每30名朝鲜士兵需配备三名高级军官时,俄军表示资源不足。此次朝鲜士兵的参与被乌克兰总统泽连斯基称为俄方冲突升级的标志,呼吁国际社会向俄罗斯和朝鲜施压,确保其遵守《联合国宪章》。

    来源:CNN