Skip to main content

LoopDNS资讯播报

LoopDNS 综合资讯---简洁,及时,快速,准确


频道: @DNSPODT

电报讨论组: @LoopDNS

撤稿流程: https://t.me/loopdns/107752
  1. 中芯国际、佰维存储两融折算率分别再调回70%、50%

    据财联社,根据申万宏源证券、申万宏源西部证券公告,今日收市后调整融资融券可充抵保证金证券及折算率,自10月13日起生效。其中,先导智能、南极光、曼恩斯特、联动科技、海光信息、长盈通、佰维存储、中芯国际、华信永道等的可充抵保证金证券折算率由0%上调至30%-70%不等,就在10月9日,佰维存储、中芯国际等在上一交易日被多家券商将折算率调为零。而通裕重工、创益通两股的折算率则由65%下调至0%。根据交易所规定,个股静态市盈率如果超过300倍,或者负数的情况下,融资融券折算率就会被调为零。
  2. 智元机器人计划明年在香港上市,已聘请中金公司、中信证券和摩根士丹利负责其股票发行事宜,目标估值为51亿至64亿美元。
  3. 竹新社
    中国10月10日宣布对高通公司启动反垄断调查,理由是其收购Autotalks未申报经营者集中。 10月9日宣布将锂电池及石墨负极材料、金刚石超硬材料、部分稀土设备和原辅料、部分中重稀土列为两用物项,实施出口管制。 (市场监管总局)
    中国10月10日宣布对高通公司启动反垄断调查,理由是其收购Autotalks未申报经营者集中。

    10月9日宣布将锂电池及石墨负极材料、金刚石超硬材料、部分稀土设备和原辅料、部分中重稀土列为两用物项,实施出口管制。
  4. 大猫剑客 (Twitter)

    中兴通讯交流更新1010
    1.下一代 5nm 制程 ASIC 芯片已进入流片验证阶段,计划 2026 年 Q1 量产,2026年Q2起逐步转移至国内晶圆厂代工,实现量产闭环,届时月产能可提升至5000张,完全覆盖字节订单需求及其他客户供应。
    2.2025 年进入国内 3 家头部互联网企业测试验证收尾阶段,其中字节已完成定制化验证,2026年Q1起分批供应3万张ASIC芯片用于大模型训练集群;阿里云在深度协同阶段,采用JDM 模式年供货超 10 万张,2025Q4 起持续交付;腾讯云目前处于兼容性测试验证,试点采购 1000 张。
  5. 外汇交易员

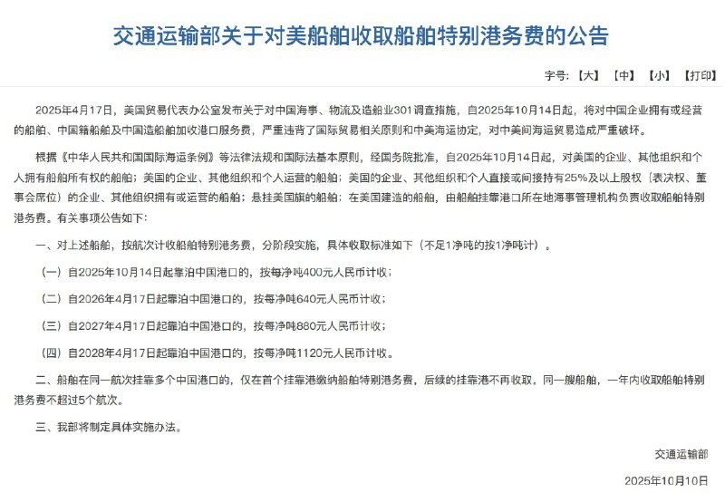
    交通运输部宣布对美船舶收取船舶特别港务费。
    2025年4月17日,美国贸易代表办公室发布关于对中国海事、物流及造船业301调查措施,自2025年10月14日起,将对中国企业拥有或经营的船舶、中国籍船舶及中国造船舶加收港口服务费,严重违背了国际贸易相关原则和中美海运协定,对中美间海运贸易造成严重破坏。
  6. 中国对英伟达AI芯片展开海关打击行动

    据三位知情人士透露,中国正在加大芯片进口管控的执行力度,这是减少对美国产品依赖(尤其是英伟达AI处理器)的更广泛努力的一部分。

    近几周,海关检查小组已被派往全国主要港口,对半导体货物进行严格检查。最初,这些检查重点针对英伟达专供中国市场的 H20 和 RTX Pro 6000D 芯片,中国监管部门此前曾指导本土企业避免购买这些处理器。

    不过,最近的检查范围已经扩大到所有高端半导体产品,以打击走私违反美国出口限制的高端芯片。除边境检查外,一些海关官员还在审查企业过去是否在进口先进半导体时作出虚假申报。中国海关部门和英伟达方面均拒绝对此发表评论。

    来源:金融时报
  7. 蚂蚁集团发布万亿参数大模型Ling-1T,提升AI领域竞争力

    中国金融科技巨头蚂蚁集团日前发布了其开源万亿参数大语言模型Ling-1T。该模型在代码生成、软件开发和竞赛数学等复杂推理能力方面表现出色,并声称超越了DeepSeek和OpenAI等竞争对手的模型,在AIME等基准测试中取得领先成绩,甚至在效率上优于谷歌Gemini-2.5-Pro。
    Ling-1T的推出,标志着蚂蚁集团在人工智能领域竞争力的提升,也进一步加剧了中国乃至全球AI大模型市场的激烈竞争。此前,蚂蚁集团已于9月开源了万亿参数深度思考大模型Ring-1T的预览版。

    来源:Business Wire / Hugging Face / Model Scope
  8. 彭博:中国已将知名研究公司 TechInsights 列入不可靠实体清单,禁止这家曾协助揭露华为技术有限公司人工智能芯片内部构造的加拿大拆解机构在华开展业务。
  9. 中国"超级黄金周"消费回暖 客运量创历史新高

    中国交通运输部数据显示,2025年国庆中秋八天"超级黄金周"期间全国客运量达24.32亿人次,同比增长6.2%,创历史新高。国家税务总局增值税发票数据显示,假期日均消费相关行业销售收入同比增长4.5%,其中服务消费增长7.6%,商品销售增长3.9%。
    出境游表现突出,微信支付跨境交易同比增长21%,日本、韩国、泰国为热门目的地。入境游同样增长,上海外国游客退税申请量较去年同期增长七倍。商务部数据显示重点零售餐饮企业销售额同比增长2.7%,但消费者在大额商品消费上仍保持谨慎,更倾向性价比选择。

    来源:南华早报
  10. 人民日报评网络情绪污染 呼吁警惕算法推送负面内容

    《人民日报》10月9日发表评论文章,关注网络空间"情绪污染"现象。文章指出,算法基于用户点击行为精准推送负面情绪内容,将个案放大为普遍现象,在流量驱动下形成"情绪剧情"循环。中央网信办已启动为期两个月的"清朗"专项行动,整治恶意挑动负面情绪问题。
    文章建议探索建立"负面情绪内容清单",明确相关法律责任和认定标准。强调平台应建立多维评价体系,不应唯流量论;创作者需跳出冲突叙事窠臼;用户应提升网络素养,对算法推送保持警觉,形成理性认知。

    来源:人民网
  11. Discord:约7万用户政府身份证照片或在第三方客服数据泄露中曝光

    Discord日前表示,一起涉及其第三方客服供应商的安全事件可能导致约7万名用户的政府身份证照片被曝光。黑客曾称拥有1.5TB、210万张验证照片并以此勒索,但Discord称数字被夸大,此次事件并非直接入侵平台,而是第三方服务遭破坏。
    Discord已通知所有受影响用户,终止与该供应商的合作,并正与执法机构及安全专家紧密配合,强化系统安全。此前泄露信息还可能包括用户名、邮箱、信用卡后四位及IP地址。

    来源:TheVerge
  12. 商务部公告对稀土相关技术实施出口管制

    中国宣布对稀土相关技术实施新的出口管制,禁止出口用于稀土开采、提炼、金属冶炼、磁体制造和回收等领域的技术与设备,同时也禁止出口用于相关生产线装配、调试、维护、修理和升级的技术。
    新规将于12月1日生效。根据规定,外国企业和个人在出口前必须申请“双用途物项”出口许可证。北京方面表示,涉及外国军方用户或列入管控、观察名单的实体的出口申请将需获得批准;而与先进芯片及军事人工智能(AI)研发相关的申请,将根据具体情况逐案审查。

    来源:商务部
  13. 特朗普周三在Truth Social上发帖表示,结束加沙冲突的“和平计划第一阶段”已经签署。

    “我非常自豪地宣布,以色列和哈马斯都已同意签署我们和平计划的第一阶段。这意味着所有人质将很快获释,而以色列将把军队撤回到双方同意的界线。这是迈向坚固、持久、永恒和平的第一步。

    所有各方都会受到公平对待!今天是阿拉伯和穆斯林世界、以色列、周边所有国家以及美国的伟大日子。我们感谢来自卡塔尔、埃及和土耳其的调解人,他们与我们合作,促成了这一历史性、前所未有的事件。祝福缔造和平的人!”

    来源:加美财经
  14. React 宣布成立 React 基金会,正式从 Meta 独立

    2025 年 10 月 7 日,React 官方在 React Conf 上宣布成立 React Foundation(React 基金会),并计划将 React 与 React Native 从 Meta 迁移至该独立机构。

    根据官方博客(作者 Seth Webster、Matt Carroll、Joe Savona、Sophie Alpert),React 基金会将成为 React、React Native 及 JSX 等相关项目的新家,使命是支持 React 社区与生态发展。基金会将负责维护 GitHub 与商标、组织 React Conf、并通过拨款与项目资助支持生态建设。

    基金会由董事会治理,执行董事为 Seth Webster。首批创始企业成员包括 Amazon、Callstack、Expo、Meta、Microsoft、Software Mansion 与 Vercel。

    React 团队同时宣布将建立一个 独立于基金会的技术治理结构,以确保 React 技术方向由多方贡献者共同决定,而非单一公司主导。该结构的细节将在征求社区意见后公布。

    React 团队表示,这一变革标志着 React 从 Meta 内部项目走向开放协作的新阶段,也将为其未来发展奠定更稳固的社区基础。

    来源:React 官方博客《Introducing the React Foundation》 Introducing the React Foundation – React
  15. 高通宣布收购开源微控制器平台Arduino

    智能手机芯片制造商高通公司计划收购以开源微控制器和生态系统著称的意大利公司Arduino。高通承诺,收购完成后,Arduino将保持其品牌、独立性和“开源精神”,并继续支持多方芯片供应商。此举旨在让Arduino的超过3300万活跃用户能够利用高通技术,加速原型设计和商业化进程。作为潜在合作的首个成果,双方推出了基于高通芯片的新型单板计算机Arduino Uno Q。该交易目前尚待监管机构批准。

    来源:高通
  16. OpenAI封禁疑与中国政府有关联的账户

    据路透社报道,OpenAI在最新发布的公共威胁报告中说,一些用户要求聊天机器人概述社交媒体“监听”(listening)工具和其他监控概念,这违反了公司的国家安全政策。
    在美中围绕人工智能技术发展和规则制定展开日益激烈的竞争之际,OpenAI在报告中提出了对生成式人工智能可能被滥用的安全疑虑。
    OpenAI还表示,已封禁若干中文账户,这些账户利用ChatGPT协助实施网络钓鱼、传播恶意软件等活动。这些账户还让ChatGPT帮他们研究如何借助中国的深度求索(DeepSeek)实现更多自动化操作。
    中国驻美大使馆未立即回应有关该报告的置评请求。

    来源:联合早报
  17. 10月1-7日,全国33城新房成交面积同比下降30%,其中一线、二线、三线城市分别同比上升10%、下降46%、下降32%;8城二手房成交面积同比下降51%,其中一线、二线城市分别同比下降60%、11%。

    来源:X@caolei1
  18. 国泰海通:国庆期间白酒动销下滑约20%,节后反馈与节前总体一致,基本符合预期。

    目前多数品牌回款进度较2024年同期偏慢10-20pct,节后淡季叠加Q4发货预计仍有一定影响,渠道反馈厂、商仍在博弈,整体对2026开门红之前库存去化信心不是很强。
  19. 沃尔玛现在直接在美国境内销售宇树 G1人形机器人,只有基本款可供选择,价格为21600美元,免费送货,一次可以订购六台。

    来源:沃尔玛