Skip to main content

LoopDNS资讯播报

LoopDNS 综合资讯---简洁,及时,快速,准确


频道: @DNSPODT

电报讨论组: @LoopDNS

撤稿流程: https://t.me/loopdns/107752
  1. 中国驻澳大使:中国没理由为在塔斯曼海举行的演习道歉

    据路透社报道,肖千接受澳大利亚广播公司的采访时说,中国海军的演习符合国际法,并按照国际惯例提前通知。“我不认为中方有任何理由对此感到抱歉,甚至没有理由考虑为此道歉。”
    肖千说:“不同国家有不同的做法,根据演习的性质、规模和范围来看,我认为中国海军的通告是适当的。”
    他还说,此次演习并未对澳洲构成任何威胁,并称堪培拉应该预期未来会有更多中国船只在该地区航行。
    肖千认为:“作为该区域的一个大国,作为一个需要关注许多事务的国家,中国向区域的不同地方派遣舰艇进行各种活动是正常的。”

    来源:联合早报
  2. 首批13家外资企业获增值电信业务经营试点批复

    记者2月28日从工业和信息化部获悉,工业和信息化部近日已向北京、上海、海南、深圳四地13家外资企业发放增值电信业务经营试点批复。相关企业按照批复内容,可开展互联网接入、信息服务等增值电信业务。
    数据显示,截至2025年2月底,我国已有超过2400家外商投资电信企业,较2024年同期增长30%。记者了解到,此次获得经营试点批复的13家外商投资企业包括德电(中国)通信技术有限公司、西门子数字科技(深圳)有限公司等,开展相关业务后将为我国消费者带来更加多元的电信服务和产品,进一步激发市场活力,提升电信服务质量和水平,更好地满足人民群众日益增长的数字生活需求。

    来源:新华社
  3. 从台湾供应链解到,5090投片从3万片上修到6.5万片,目前单片切30颗,之后会提升至40颗,5080/5070 量也显着增加,因为地震影响,整体出货进度延迟一个月,整体看,25年全年,5090卡整体出货量大约在250w颗左右,英伟达出货价$1999,显卡制造商出货价大约在$3500,渠道价已经在$6000左右,需求来自于数据中心推理、一体机、消费级显卡需求、个人开发者、科研单位,由于其优异的性能,存在巨大需求缺口。

    xueqiu.com
  4. 民调:在关税问题上 特朗普料面临美国消费者不满

    美国总统特朗普计划对进口商品加征关税,以迫使制造商将生产迁到美国,但这个计划受到美国消费者这一重要受众群体的质疑。
    民调公司哈里斯(Harris Poll)为彭博新闻社所做的调查显示,近60%的美国成年人预期特朗普的关税将导致物价上涨。约44%相信,关税可能对美国经济不利,31%认为关税将提振经济。
    即使是在总统的党派内部,也有很多人对他的贸易计划不买账。只有一半的共和党受访者认为,关税将促进经济。调查于2月6日至8日进行,2121名美国成年人参与,误差幅度在2.4个百分点。
    虽然特朗普提出的许多征税计划尚未实施,但调查结果显示,他的关税大棒计划面临政治反弹的风险。而且他在这个问题上传递的信息,尚未得到许多消费者的认可。

    来源:联合早报
  5. DeepSeek“开源周”第五天,介绍高性能分布式文件系统Fire-Flyer File System (3FS) ,专为解决AI训练和推理工作负载挑战而设计。它利用现代SSD和RDMA网络提供一个共享存储层,使得分布式应用开发变得更加简便。
    DeepSeek 还介绍了轻量级的数据处理框架Smallpond,基于DuckDB和3FS,专为大规模数据集而设计,提供高效的数据处理能力。

    来源:外汇交易员 / DeepSeek / Github / Github
  6. 阿里云算力布局与需求调研

    在国产GPU卡测试中,不同厂商产品表现如何排序? 更倾向于采购哪家产品?

    寒武纪优先级最高,其次是海光,而昇腾排在最后。寒武纪与阿里有战略合作关系,供应保障较强。在性能方面,以590型号为例,其运行Transformer时单卡性能接近NVIDIA A100,并且通过软件调优后理论上可超越A100。然而,在互联技术上仍存在一定差距。目前测试集群规模约干卡,算力达到A100约60%的水平。而昇腾910B性价比一般,商务关系也不够紧密,因此排名靠后。
  7. 关税威胁抬升美元、重创美股,纳指跌近3%,英伟达跌8.5%,10年期美债本周首跌,美油一度反弹近3%

    美国经济降温迹象增多,滞胀信号增强。就业市场放缓,上周首申失业救济人数报24.2万人,为去年12月初来最高。房地产市场受高房价、高利率挤压,继新房和二手房销量不佳后,1月待售房屋销量环比降4.6%至历史最低。从鸡蛋价格到房地产,美国通胀再度升温,PCE通胀数据上修至2.7%。
    但四季度实际GDP年化季环比修正值2.3%符合预期。受飞机订单激增推动,1月耐用品订单环比增3.1%,创去年7月来最大增幅。周五市场将关注1月份的个人消费支出(PCE)报告,市场普遍预计月环比将升至0.3%(前值0.2%),而年同比可能降至2.6%(前值2.8%)。
    美联储方面,今年票委、美国堪萨斯联储主席施密德对通胀更为谨慎,警告当前美国通胀风险与经济增长担忧并存,美联储可能不得不在两者之间寻求平衡。明年票委、克利夫兰联储主席哈马克则继续展现鹰派立场,认为美联储当前的利率政策可能接近中性水平。
    特朗普加码关税威胁,美元大幅上涨,G10货币集体承压,避险资产相对抗跌。周四特朗普政府确认对欧洲汽车和其他商品征收25%的对等关税,对墨西哥和加拿大的关税将于3月4日生效,此声明进一步压抑了投资情绪,加元、墨西哥比索、欧元、欧洲ETF应声下跌。法国财长称,若美国加征关税,欧盟将以同样措施回应。

    来源:华尔街见闻
  8. 野村上调中国今年GDP增速预估至4.5%,新兴技术投资及股市回升为主推动力

    投行野村周四发布报告称,预计中国2025年第一季度实际GDP(国内生产总值)同比增速将保持在5.0%,之后三个季度分别为4.8%、4.2%和4.0%;将中国2025年全年GDP增速预测从此前的4%上调至4.5%。

    来源:路透社
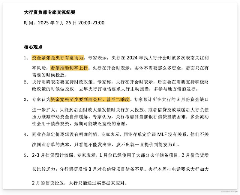
  9. 判断央行对债市的态度,主要看央行“稳增长”和“防风险”这两大KPI,谁压倒谁。

    去年政策边际转向之前,央行对长债上了一系列的打压手段,是因为924之前,央行“稳增长”的压力不大,但924之后,稳增长压倒防风险,央行就基本没有干预长债了,哪怕年底长债迅速且持续下行,央行始终没有什么动作。

    而今年一季度,稳增长压力再度大幅减弱,而债市又大幅抢跑,防风险压力又阶段性压倒稳增长,在这窗口期,央行自然就顺水推舟,借机实现“稳汇率”和“压长债”的双重目标。

    MacroMargin
  10. LoopDNS资讯播报
    美乌万亿美元矿产协议或于28日签署 安全保障谈判陷入僵局 据多方信源披露,美乌两国已敲定总额万亿美元的自然资源开发协议最终文本,乌克兰将向美国交出未来矿产资源收益的五成,换取美方3500亿美元资金支持、军事装备供应及持续作战权利。特朗普26日高调宣称"美国纳税人将收回援乌资金",泽连斯基则承认协议缺失乌方所求的军事安全保障条款,双方拟于28日进行最高层会晤,但安全承诺仍处于模糊状态。 按照协议框架,美乌将共建"乌克兰重建投资基金",乌方需将矿产开发收益的50%(包括稀土、油气和战略金属等21种关键资源)…
    美官员:美乌矿产协议不包含任何未来美国支持乌克兰的承诺

    当地时间2月27日,美国政府一名高级官员表示,美国总统特朗普计划于28日与乌克兰总统泽连斯基签署的矿产协议不包含任何未来美国支持乌克兰的承诺。
    该官员称,美国与乌克兰的经济伙伴关系不包括任何未来战争资金的具体保证,也没有承诺在该地区派遣任何美国人员。该官员表示,矿产协议是结束乌克兰冲突的“重要下一步”。

    来源:界面新闻
  11. 释放和解信号 库尔德工人党领导人厄贾兰呼吁该党放下武器

    当地时间2月27日,土耳其议会第三大党、亲库尔德人的人民平等与民主党发表电视讲话,先后用库尔德语和土耳其语宣读了库尔德工人党领导人阿卜杜拉·厄贾兰发表的题为“呼吁和平与民主社会”的亲笔声明。厄贾兰在声明中呼吁库尔德工人党放下武器。
    阿卜杜拉·厄贾兰是库尔德工人党的创始人。近期,在土耳其执政党盟友、民族行动党领导人的支持下,人民平等与民主党多次与厄贾兰接触,持续释放和解信号。分析人士认为,厄贾兰此次公开呼吁,或将成为库尔德工人党与土耳其之间长达数十年冲突的一个转折点;在过去40多年中,冲突已造成数万人丧生。

    来源:环球网
  12. 大摩两会前瞻:供应侧改革依然是主导

    『美国关税上升背景下,东方振兴民间经济需求迫切加大,但这一轮财政刺激力度大概率难以满足市场的预期,因为当前面临着较高的公共债务水平(103%的GDP比率)。

    问题的矛盾还是落在央地的杠杆转移,这个过程是比较复杂的,没有想的那么简单,一季度的增长表现得到了出口前置和消费以旧换新计划的支持,可能会带来一些短期的缓解,但这些因素目前来看可能不足以持续推动复苏。

    25年大概率会迎来的适度的2万亿财政扩张,将有助于缓解当前的经济压力,但在刺激力度上不会是大家所想要的“超预期”,不会靠刺激去猛拉。

    供应侧改革依然是主导:消费领域支持有限

    尽管CEWC将消费作为2025年最关键的任务,但财政这边更有可能的路径还是将以供应侧改革为主,消费领域的改革力度可能有限。

    近期中国在科技领域取得的突破,尤其是在人工智能方面的进展,可能进一步加强提升供应链自给自足的战略,而这意味着,可能的2万亿人民币财政刺激计划中的大部分资金将流向基础设施建设和制造业资本支出,只有三分之一的资金将用于消费相关的领域。

    这些消费领域的措施包括扩展以旧换新计划、增加养老金和农村医保补贴以及提高公务员薪资,尽管消费刺激成为政策关注的重点,但路径依赖之下整体经济再平衡的力度会很有限。』

    via mp.weixin.qq.com
  13. 普京:俄美已准备好重新建立合作关系

    当地时间2月27日,俄总统普京出席联邦安全局委员会年度会议时表示,俄罗斯和美国已准备好重新建立合作关系。
    他指出,并非所有人都乐见俄美对话,有人试图破坏这一进程。普京说,应利用所有的外交和情报手段消除西方干扰俄美对话的企图。
    普京主张建立全球不可分割的安全体系。他表示,在这一体系中,稳定不应以牺牲俄罗斯为代价。
    普京还表示,俄罗斯从未拒绝通过和平方式解决乌克兰危机。
    普京说,俄罗斯境内的恐怖犯罪行为数量有所增加,其中大部分是乌克兰安全部门策划的事件。

    来源:凤凰网
  14. 据小米公司,小米SU7Ultra发布,目标成为地表最快的四门量产车,搭载小米超级三电机系统,标配赛道版散热系统、制动系统,纽北调校底盘系统,标准版就能直接上赛道。

    来源:第一财经