Skip to main content

LoopDNS资讯播报

LoopDNS 综合资讯---简洁,及时,快速,准确


频道: @DNSPODT

电报讨论组: @LoopDNS

撤稿流程: https://t.me/loopdns/107752
  1. 江西省庐山市人民检察院党组书记、检察长陈广主动投案!

    庐山市人民检察院党组书记、检察长陈广涉嫌严重违纪违法,主动投案,目前正接受九江市纪委监委纪律审查和监察调查。

    来源:廉洁江西
  2. 字节跳动发布 Seedance 2.0

    字节跳动旗下“即梦”平台近期上线 AI 视频生成模型 Seedance 2.0。多家报道援引产品资料称,该模型支持文生视频、图生视频,并强调“多镜头叙事”与“视频+音频同时生成”,可在生成画面的同时合成环境音、配乐等原生音频;部分报道同时提到其采用“双分支扩散变换器”架构、宣称生成效率提升等卖点。另有体验文章称,会员用户(至少 69 元)即可使用,且单次生成时长上限为 15 秒,需要通过多段生成与拼接完成更长内容。

    影视飓风Tim 的说法称:在未上传任何声音文件的情况下,仅上传人脸照片就生成了与其本人高度相似的声音;在仅提供楼栋正面照片时,生成镜头还能“转到”背面视角,引发其对训练数据覆盖范围与可被复刻风险的担忧。与此同时,字节跳动 Seed 官方模型列表目前仍主要展示 Seedance 1.0 与 Seedance 1.5 pro 等版本,关于 Seedance 2.0 的公开技术与数据披露仍有限。
  3. LoopDNS资讯播报
    app-report-2026-01-19-cn.pdf
    Capitalwatch 兹宣布,对 2026 年 1 月 20 日发布的深度调查报道《东南亚洗钱集团的纳斯达克「洗白机」》进行重要修订,并正式撤回文中涉及唐浩先生个人的特定描述与指控。

    本刊秉持对新闻事实的最高敬畏标准,对该报道进行了严格的内部复核。我们确认,在引用法国波尔图法院(Bordeaux)判决书时,因身份比对环节的独立核查不足,导致错误地将该司法文书与唐浩先生建立了关联;同时,文中关于唐浩先生个人与陈志(Zhi Chen)先生存在直接关系的描述,未能满足我们对于多重非匿名信源交叉验证的出版要求。

    鉴于上述事实性偏差,为了避免信息误导并维护当事人的合法权益,我们决定移除并撤回报道中针对唐浩先生个人的相关段落。对此给唐浩先生造成的困扰与对其个人声誉带来的潜在影响,Capitalwatch 致以诚挚的歉意。我们深知个人声誉之重,任何针对个人的失实关联都应得到及时的纠正与补救。

    关于文中提及的「洗钱」及「利益输送」等严重指控,我们必须厘清个人责任与公司财务现象的边界。

    依据美国法律对金融犯罪认定的严谨框架,建立针对特定个人的指控需要极高且闭环的实证链条(即明确的主观故意与无中断的非法资金链路)。我们在复核中认为,虽然原本报道中展示的宏观数据与交易结构值得市场深思,但目前掌握的信息尚不足以在法律层面将这些复杂的资本运作直接、排他地归责于唐浩先生个人。出于对法律证据法则的严谨遵循,而非对客观市场现象的否认,我们选择撤回将上述指控指向唐浩先生个人的描述。

    这一修订旨在确保我们的报道在法律与道德上无懈可击,并不代表 Capitalwatch 背书了相关公司的财务健康状况。

    针对 Applovin(NASDAQ: APP)复杂的财务结构,我们的立场从未改变。在后续及关联报道《九问 Applovin》中,我们将继续基于数学模型与财务报告,对那些未能被合理解释的数字提出专业且必要的「疑问」。

    我们期待市场能出现更多公开、透明的信息,不仅是为了验证我们的分析,更是为了真正消除投资者心中对于这些财务迷雾的合理关切。

    
    capitalwatch.com
  4. #观点 高市早苗大胜,日本政治进入制度性转折点

    扩张性财政政策+ 强硬外交路线,带来压倒性选票回报

    二战后首次,单一政党掌握超过三分之二国会席位,这意味着高市在制度层面已具备推动修宪的能力,和平宪法不再是红线,军事正常化乃至拥核,都进入现实选项。

    来源:彭博社 2 hongsv11
  5. 竹新社
    据NHK出口民调,在日本众议院选举中,自民党有望单独过半数获得超过300个议席。自民维新执政联盟有望获得超三分之二的议席。 在野党方面,中道改革联合的议席相比之前,预计将大幅减少。 参政党和未来团队有望获得两位数议席。 (NHK)
    据NHK出口民调,在日本众议院选举中,自民党有望单独过半数获得超过300个议席。自民维新执政联盟有望获得超三分之二的议席。
    在野党方面,中道改革联合的议席相比之前,预计将大幅减少。
    参政党和未来团队有望获得两位数议席。
  6. LoopDNS资讯播报
    Anthropic 发布 Claude Opus 4.6 2026 年 2 月 5 日,Anthropic 宣布推出 Claude Opus 4.6,称其相较 Opus 4.5 提升了编码能力与长链路自主任务表现,强调更强的规划能力、更适配大型代码库的稳定性,以及更好的代码审查与调试能力;同时在 Opus 系列中首次提供 1M token 上下文窗口(beta)。 Anthropic 表示,Opus 4.6 也面向知识工作场景,可用于金融分析、研究,以及创建与处理文档、表格和演示文稿;并可在 Cowork…
    Claude Opus 4.6 上线 Fast 模式

    最高 2.5×提速,按 token 计费显著上浮,Anthropic 在 Claude Opus 4.6 上推出 Fast mode(研究预览),可在 Claude Code 里用“/fast”切换,API 侧通过在请求里设置 speed: "fast" 启用。

    定价方面,Fast mode(≤200K 输入)为输入 $30/MTok、输出 $150/MTok;(>200K 输入)为输入 $60/MTok、输出 $225/MTok。对比 Opus 4.6 标准价 $5/$25(输入/输出),≤200K 档为 6×;>200K 档输入相当于 12×基础价。另在标准模式下启用 1M 上下文时,超过 200K 输入 token 的长上下文费率为输入 $10/MTok、输出 $37.50/MTok。

    Claude Code 文档称 Fast mode 向订阅用户(Pro/Max/Team/Enterprise)与 Claude Console 开放,但只走 extra usage 计费、不计入订阅内配额,并提供全计划 50% 折扣至 2026 年 2 月 16 日 23:59(PT)。同时文档提示:会话中途切入 Fast mode,会以 Fast 价对“整段会话上下文”的未缓存输入 token 计费;并在触发 Fast mode 限流时自动回落到标准速度,冷却结束后可自动恢复。

    GitHub 表示 Fast mode 正以 research preview 形式逐步向 Copilot Pro+ 与 Enterprise 推出,并同样宣称“最高 2.5×”的输出 token 速度提升。GitHub 计费文档显示,Copilot 中 Claude Opus 4.6(fast mode)(preview)在 2026 年 2 月 7 日至 2 月 16 日促销期按 9× premium request multiplier 计费,而标准 Opus 4.6 的 multiplier 为 3×

    ClaudeBlog
  7. 高盛与Anthropic联合开发Claude智能体

    高盛正与AI初创公司Anthropic合作开发基于Claude的大模型智能体,用于自动化更多内部银行业务流程;高盛CIO Marco Argenti称,双方已合作约6个月,Anthropic工程师以嵌入式方式与高盛团队共建自主智能体,并计划在“近期”推出,但未给出具体时间表。当前重点落地在交易与交易记账、以及客户尽职调查与开户等高吞吐、流程密集的后台工作;将其定位为可在多类流程岗位中协作的数字同事。

    Argenti表示,Claude的能力并不限于写代码,其按步骤推理/套用逻辑同样适用于会计与合规类工作;预期收益包括缩短客户入驻周期、以及更快处理交易对账差异等运营问题。关于就业影响,Argenti称现在就预期由此带来岗位流失为时尚早,更可能体现为提升产能、放缓人员扩张;他也提到随着技术成熟,部分第三方供应商可能被替代。

    reuters
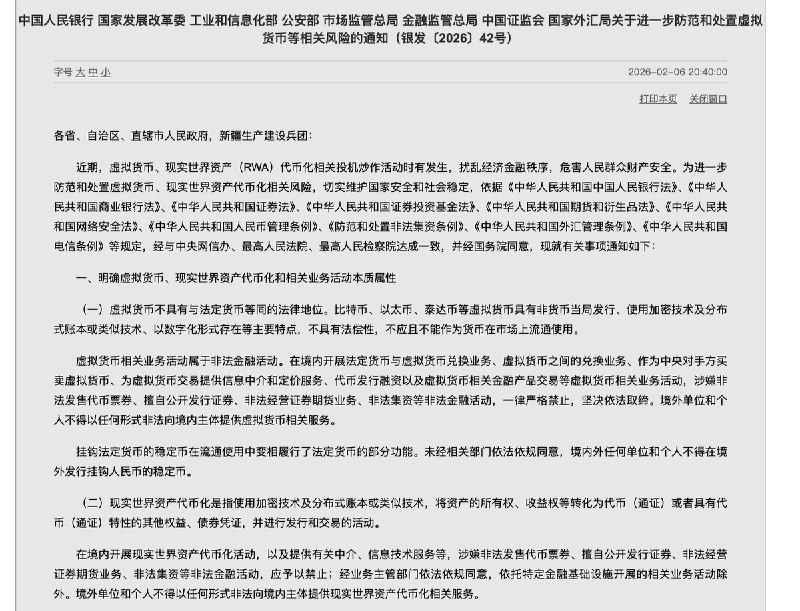
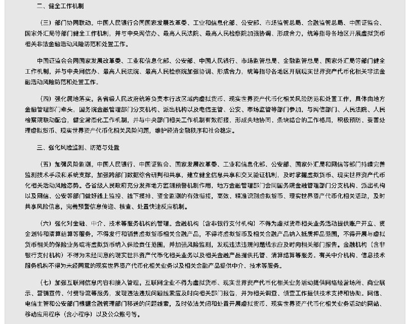
  8. 中国央行等八部门发布关于进一步防范和处置虚拟货币等相关风险的通知:

    比特币、以太币、泰达币等虚拟货币不具有与法定货币等同的法律地位;

    对境内主体赴境外开展相关业务实行严格监管,不得在境外发行虚拟货币;

    未经相关部门依法依规同意,境内外任何单位和个人不得在境外发行挂钩人民币的稳定币。

    在境内开展现实世界资产代币化活动,以及提供有关中介、信息技术服务等,涉嫌非法发售代币票券、擅自公开发行证券、非法经营证券期货业务、非法集资等非法金融活动,应予以禁止;

    金融机构不得为虚拟货币相关业务活动提供账户开立、资金划转和清算结算等服务;

    持续推进虚拟货币“挖矿”活动整治工作。 source
  9. 日本2025年恩格尔系数28.6%,创44年来高点

    日本总务省2月6日公布的2025年12月家庭收支调查显示,2人以上家庭的消费支出为35万1522日元(按目前汇率约合人民币15576元)。剔除物价波动的影响,实际同比下降2.6%,两个月来再次出现下降。点心类等食品拉低了整体水平。显示食品支出占消费支出比例的恩格尔系数2025年达到44年来的最高水平。

    25年12月消费支出下降主要受价格持续上涨的巧克力等点心类减少的影响。点心类与上年同期相比减少5.3%。大米减少9.6%,连续2个月减少。食品整体下降2.4%。

    服装和鞋类减少8.9%,三个月来再次出现减少。汽车的购买支出等减少9.0%。

    从显示食品支出占消费支出比例的恩格尔系数来看,两人以上家庭为28.6%,达到1981年以来的最高水平。

    来源:nikkei
  10. 多名贸易消息人士6日透露,中国有关部门在1月加强两用物项对日本出口管制后,已批准多项对日稀土出口。

    来源:共同社
  11. CPU供应短缺再升级 英特尔和AMD被曝告知中国客户交货延长

    人工智能对基础设施的需求产生强大的虹吸效应,继存储芯片缺货价格上涨后,CPU芯片也面临供应短缺。2月6日,据外媒报道称,知情人士透露,英特尔和AMD已通知中国客户,其服务器用中央处理器(CPU)出现供应短缺问题。英特尔还警告称,未来交货期最长可能达到六个月。向供应链求证,一位知情人士表示,确实个别产品会供应紧张,需要提前提交市场需求预测。知情人士称,两家企业近几周刚向中国客户发出上述供货通知,这也意味着CPU的供应短缺问题进一步升级,国内AI企业及诸多制造业厂商的生产经营压力或将进一步加大。

    来源:澎湃新闻
  12. 网信部门对快手平台罚款1.191亿元。针对近期快手平台出现大量色情低俗内容直播问题,在国家互联网信息办公室指导下,北京市互联网信息办公室依法对北京快手科技有限公司涉嫌违法行为进行立案调查。经查实,快手平台未履行网络安全保护义务,未及时处置系统漏洞等安全风险,未对用户发布的违法信息立即采取停止传输、消除等处置措施,情节严重,影响恶劣。

    2月6日,北京市互联网信息办公室依据《中华人民共和国网络安全法》《中华人民共和国行政处罚法》等法律法规,对北京快手科技有限公司处警告、1.191亿元人民币罚款处罚,同时责令其限期改正、依法依约处置账号、从严处理责任人。

    source
  13. 预制菜国标今日征求意见:不得使用防腐剂、保质期不应超一年、避免过度烹饪

    标准明确,预制菜是以一种或多种食用农产品及其制品为原料,使用或不使用调味料等辅料,不添加防腐剂,经工业化预加工(如搅拌、腌制、滚揉、成型、炒、炸、烤、煮、蒸等)制成,配以或不配以调味料包,加热或熟制后方可食用的预包装菜肴产品。预制菜不包括:主食类食品、净菜类食品、即食食品和中央厨房制作的菜肴。

    来源:华尔街见闻