Skip to main content

LoopDNS资讯播报

LoopDNS 综合资讯---简洁,及时,快速,准确


频道: @DNSPODT

电报讨论组: @LoopDNS

撤稿流程: https://t.me/loopdns/107752
  1. 高盛与Anthropic联合开发Claude智能体

    高盛正与AI初创公司Anthropic合作开发基于Claude的大模型智能体,用于自动化更多内部银行业务流程;高盛CIO Marco Argenti称,双方已合作约6个月,Anthropic工程师以嵌入式方式与高盛团队共建自主智能体,并计划在“近期”推出,但未给出具体时间表。当前重点落地在交易与交易记账、以及客户尽职调查与开户等高吞吐、流程密集的后台工作;将其定位为可在多类流程岗位中协作的数字同事。

    Argenti表示,Claude的能力并不限于写代码,其按步骤推理/套用逻辑同样适用于会计与合规类工作;预期收益包括缩短客户入驻周期、以及更快处理交易对账差异等运营问题。关于就业影响,Argenti称现在就预期由此带来岗位流失为时尚早,更可能体现为提升产能、放缓人员扩张;他也提到随着技术成熟,部分第三方供应商可能被替代。

    reuters
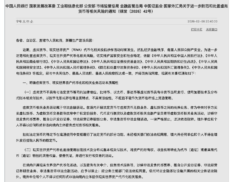
  2. 中国央行等八部门发布关于进一步防范和处置虚拟货币等相关风险的通知:

    比特币、以太币、泰达币等虚拟货币不具有与法定货币等同的法律地位;

    对境内主体赴境外开展相关业务实行严格监管,不得在境外发行虚拟货币;

    未经相关部门依法依规同意,境内外任何单位和个人不得在境外发行挂钩人民币的稳定币。

    在境内开展现实世界资产代币化活动,以及提供有关中介、信息技术服务等,涉嫌非法发售代币票券、擅自公开发行证券、非法经营证券期货业务、非法集资等非法金融活动,应予以禁止;

    金融机构不得为虚拟货币相关业务活动提供账户开立、资金划转和清算结算等服务;

    持续推进虚拟货币“挖矿”活动整治工作。 source
  3. 日本2025年恩格尔系数28.6%,创44年来高点

    日本总务省2月6日公布的2025年12月家庭收支调查显示,2人以上家庭的消费支出为35万1522日元(按目前汇率约合人民币15576元)。剔除物价波动的影响,实际同比下降2.6%,两个月来再次出现下降。点心类等食品拉低了整体水平。显示食品支出占消费支出比例的恩格尔系数2025年达到44年来的最高水平。

    25年12月消费支出下降主要受价格持续上涨的巧克力等点心类减少的影响。点心类与上年同期相比减少5.3%。大米减少9.6%,连续2个月减少。食品整体下降2.4%。

    服装和鞋类减少8.9%,三个月来再次出现减少。汽车的购买支出等减少9.0%。

    从显示食品支出占消费支出比例的恩格尔系数来看,两人以上家庭为28.6%,达到1981年以来的最高水平。

    来源:nikkei
  4. 多名贸易消息人士6日透露,中国有关部门在1月加强两用物项对日本出口管制后,已批准多项对日稀土出口。

    来源:共同社
  5. CPU供应短缺再升级 英特尔和AMD被曝告知中国客户交货延长

    人工智能对基础设施的需求产生强大的虹吸效应,继存储芯片缺货价格上涨后,CPU芯片也面临供应短缺。2月6日,据外媒报道称,知情人士透露,英特尔和AMD已通知中国客户,其服务器用中央处理器(CPU)出现供应短缺问题。英特尔还警告称,未来交货期最长可能达到六个月。向供应链求证,一位知情人士表示,确实个别产品会供应紧张,需要提前提交市场需求预测。知情人士称,两家企业近几周刚向中国客户发出上述供货通知,这也意味着CPU的供应短缺问题进一步升级,国内AI企业及诸多制造业厂商的生产经营压力或将进一步加大。

    来源:澎湃新闻
  6. 网信部门对快手平台罚款1.191亿元。针对近期快手平台出现大量色情低俗内容直播问题,在国家互联网信息办公室指导下,北京市互联网信息办公室依法对北京快手科技有限公司涉嫌违法行为进行立案调查。经查实,快手平台未履行网络安全保护义务,未及时处置系统漏洞等安全风险,未对用户发布的违法信息立即采取停止传输、消除等处置措施,情节严重,影响恶劣。

    2月6日,北京市互联网信息办公室依据《中华人民共和国网络安全法》《中华人民共和国行政处罚法》等法律法规,对北京快手科技有限公司处警告、1.191亿元人民币罚款处罚,同时责令其限期改正、依法依约处置账号、从严处理责任人。

    source
  7. 预制菜国标今日征求意见:不得使用防腐剂、保质期不应超一年、避免过度烹饪

    标准明确,预制菜是以一种或多种食用农产品及其制品为原料,使用或不使用调味料等辅料,不添加防腐剂,经工业化预加工(如搅拌、腌制、滚揉、成型、炒、炸、烤、煮、蒸等)制成,配以或不配以调味料包,加热或熟制后方可食用的预包装菜肴产品。预制菜不包括:主食类食品、净菜类食品、即食食品和中央厨房制作的菜肴。

    来源:华尔街见闻
  8. LoopDNS资讯播报
    2月6日,千问上线奶茶免单活动后,部分用户打开活动页面,发现“千问请客”页面无法点击,页面信息显示“系统开小差了,稍后再试吧”。有用户对记者反馈,除活动页面外,问答功能仍可正常使用。(第一财经) 千问上线免单奶茶。
    2月6日,蓝鲸科技记者实测发现,阿里千问红包最新的分享口令在微信内已失效,页面无任何复制选项,用户无法通过微信复制口令参与千问“春节30亿免单”活动。不过,蓝鲸科技记者发现,目前元宝红包分享口令仍可在微信内复制。

    继屏蔽千问分享口令后,腾讯自家AI产品元宝的春节活动分享口令,在微信平台中同样已不可复制。
  9. 2月6日,千问上线奶茶免单活动后,部分用户打开活动页面,发现“千问请客”页面无法点击,页面信息显示“系统开小差了,稍后再试吧”。有用户对记者反馈,除活动页面外,问答功能仍可正常使用。(第一财经)


    千问上线免单奶茶。
  10. Anthropic 发布 Claude Opus 4.6

    2026 年 2 月 5 日,Anthropic 宣布推出 Claude Opus 4.6,称其相较 Opus 4.5 提升了编码能力与长链路自主任务表现,强调更强的规划能力、更适配大型代码库的稳定性,以及更好的代码审查与调试能力;同时在 Opus 系列中首次提供 1M token 上下文窗口(beta)。

    Anthropic 表示,Opus 4.6 也面向知识工作场景,可用于金融分析、研究,以及创建与处理文档、表格和演示文稿;并可在 Cowork 中进行多任务自主执行。在评测披露中,Anthropic 称 Opus 4.6 在 Terminal-Bench 2.0(智能体式编码评测)取得最高分、在 Humanity’s Last Exam 领先;在 Artificial Analysis 运营的 GDPval-AA 上,较 OpenAI GPT-5.2 约高 144 Elo、较 Opus 4.5 高 190 Elo,同时在 BrowseComp(在线难检索信息定位)上也优于其他模型。

    API 与产品更新方面,Anthropic 引入 adaptive thinking、四档 effort 控制、context compaction(beta)、最高 128k 输出,以及 US-only inference(按 1.1× token 计价);并对超过 200k token 的超长提示启用更高单价($10/$37.50 每百万输入/输出 token)。同时其称系统卡显示安全画像不弱于其他前沿模型,并新增网络安全相关评估与探针以监测潜在滥用。

    Claude Code 方面推出“agent teams”研究预览以支持多代理并行协作;Claude in Excel 获得升级,Claude in PowerPoint 进入研究预览(面向 Max/Team/Enterprise)。


    Anthropic
  11. OpenAI发布GPT-5.3-Codex

    2026年2月5日,OpenAI发布GPT-5.3-Codex,称其为目前最强的代理式编码模型:把GPT-5.2-Codex的前沿编码能力与GPT-5.2的推理与专业知识合并到同一模型,并在Codex使用场景下提速25%。OpenAI表示,该模型面向需要研究、工具调用与复杂执行的长周期任务,工作过程中可被用户实时介入与引导而不丢失上下文。

    官方披露的基准结果显示,GPT-5.3-Codex在SWE-Bench Pro(Public)为56.8%,Terminal-Bench 2.0为77.3%,OSWorld-Verified为64.7%,GDPval(胜或平)为70.9%;同时给出网络安全CTF 77.6%与SWE-Lancer IC Diamond 81.4%等指标。OpenAI注明文中评测均以xhigh推理力度运行。除代码生成与评审外,覆盖调试、部署、监控、撰写PRD、文案编辑、用户研究、测试与指标分析等软件生命周期工作,并可产出演示文稿、表格等知识型交付物。

    OpenAI称GPT-5.3-Codex是其“首个在自身开发中发挥关键作用”的模型:团队在训练与上线阶段使用早期版本进行训练调试、部署管理、评测诊断,并在发布期间用于定位上下文渲染缺陷、缓存命中率问题与动态扩缩GPU集群等工程任务。

    在安全与网络安全方面,OpenAI表示该模型在其Preparedness Framework下首次被归类为网络安全领域“High capability”,并首次被直接训练用于识别软件漏洞;同时强调尚无确凿证据表明其可端到端自动化网络攻击,但将以更强的安全训练、自动监控、受信访问与执法管线等措施进行防护,并启动“Trusted Access for Cyber”试点,扩展Aardvark私测与开源代码库扫描合作,承诺提供1000万美元API额度支持防御性研究。

    供给方面,GPT-5.3-Codex已面向付费ChatGPT计划开放,可在Codex app、CLI、IDE扩展和网页版使用;OpenAI称正在“安全地”推进API可用性。Codex更新日志同步给出切换方式(如CLI使用codex --model gpt-5.3-codex),并提示API key工作流在支持完全上线前继续使用gpt-5.2-codex;OpenAI还披露该模型在NVIDIA GB200 NVL72系统上训练与服务。


    OpenAI