Skip to main content

LoopDNS资讯播报

LoopDNS 综合资讯---简洁,及时,快速,准确


频道: @DNSPODT

电报讨论组: @LoopDNS

撤稿流程: https://t.me/loopdns/107752
  1. 外汇交易员 (Twitter)

    中国互联网协会:呼吁国内企业主动采取应对措施,审慎选择采购美国芯片,寻求扩大与其他国家和地区芯片企业的合作,并积极使用内外资企业在华生产制造的芯片。
  2. 外汇交易员 (Twitter)

    记者从多个信源获悉,今日有银行接到央行下发的关于开展国债收益率突破2%的快速调研通知。调研内容包括:国债收益率破2%的原因分析,机构债券投资基本情况、债券种类、期限结构、收益率等;国债收益率破2%对机构债券投资配置和流动性影响。(财联社)
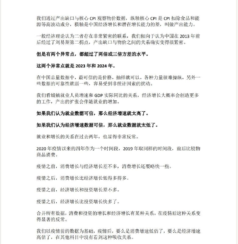
  3. 我们观察第三产业增加值占比,疫情后第三产业占比与趋势线出现了很大的裂口,对应的是城镇就业人口的缺失。我们观察全国存量就业质量衡量指标,不仅是就业数据下降,就业质量也出现了恶化。五险一金的缴纳比与历史趋势相比也出现了显著的恶化。

    消费和投资的增长和经济增长有某种关系,在疫情后这种关系变得显著的反常。我们以疫情前的数据为基础,疫情后,要么是消费增速低估了,要么是经济增速高估了,在其他科目中没有看到这种吸收关系。

    我们比较了中国和发生房地产危机国家的前三年和后三年的经济增速。经济增速发生了大幅下滑,三年平均增速-7%,中位数-3%到-4%,最少也有-2%。中国的经济增速只下滑了 0.2%,几乎没有下滑。在政府财政没有逆向扩张的情况下,经济增速没有显著下滑。把这一对比和物价就业和 GDP 细分对比合并,房地产泡沫以来,GDP 增速每一年高估了 3 个百分点,累计高估了 10 个百分点,这就与城镇就业人口流失的 4700万对应上了。

    source
  4. 上海全域试点科技企业“员工持股贷” 单人最高授信2000万元

    近期,上海金融监管部门已将科技企业员工持股贷试点从临港新片区、张江等区域全面扩大到上海全市。该创新举措走在全国前列。为科技企业发展提供全新融资渠道,去年开始,上海金融监管部门在临港等个别区域先行先试允许部分银行开展科技企业员工持股计划和股权激励贷款业务试点。
    上海此次试点破冰的科技企业“员工持股贷”旨在为科创企业高管以及核心员工提供相应的股权融资通道,将个人融资贷款专项用于股权投资注入科技企业,既为企业解决资金问题又支持了员工持股计划,让员工在未来有机会获得公司股权收益。据记者了解,目前上海科技企业“员工持股贷”业务试点的单人最高授信额度为2000万元,企业单次最高额度为1亿元。

    来源:财联社
  5. 赵何娟:旗帜鲜明力挺吴柳芳,平等生存权,就是社会最大的体面

    当今社会,网红文化已成为一种新兴的职业选择。吴柳芳的体操技能为她提供了独特的竞争优势,但社会对女性的期待和标准常常带着高度的道德绑架。许多人认为她作为一名冠军运动员不应过于“性感”,而应保持传统的形象。

    米歇尔·福柯曾指出,权力不仅存在于法律和制度中,也存在于社会的规范和期待中。“冠军”也不见得就能一定跳得了辣舞做得好网红,但这和能不能跳辣舞做网红的权利是两回事。合法的个人权利,不应被任何权力损毁。

    “世界冠军”是一生荣耀,不是一生牢笼,吴柳芳的职业转型不仅为她个人带来了新的机会,也将激励更多运动员在退役后勇敢追求自己的梦想,光明正大用“冠军”作为自己的新职业加分,打破传统道德观念的束缚。

    via mp.weixin.qq.com
  6. 最高法:农村土地承包经营权不能作为遗产继承,但可享承包权益

    农村土地承包经营权不能作为遗产继承。12月3日,最高人民法院发布继承纠纷典型案例(第一批)。最高法指出,司法实践中,对于农村土地承包经营权可否作为遗产继承,存在不同理解,“人民法院通过案件裁判,明确农村土地承包经营权以户为单位取得,农户内家庭成员依法平等享有承包土地的各项权益”。也就是说,户主死亡后,该土地承包经营权不属于其遗产,不发生继承问题,户内其他家庭成员在承包期内可以继续享有承包权益。

    消息来源: 澎湃新闻
  7. 俄罗斯VTB银行CEO:金砖国家峰会是给西方的一记耳光

    12月2日,俄罗斯第二大银行VTB的首席执行官安德烈·科斯京(Andrei Kostin)在接受路透社采访时表示,10月在俄罗斯喀山举行的金砖国家峰会是对西方国家实施制裁的一记耳光。
    科斯京指出:“有23位领导人参加了喀山的金砖国家峰会。这不仅是一个明确的声明,甚至是对美国的耳光。最显著的是,俄罗斯的倡议得到了广泛支持,而美国的政策遭到了拒绝。”
    他进一步表示,这次峰会对俄罗斯而言具有重要意义,并相信将会有更多的后续行动。尽管取得了积极成果,俄罗斯不能放松警惕。
    科斯京还提到,西方的制裁未能达到预期效果,因为有数十个国家愿意与俄罗斯展开合作,其中包括中国、印度和土耳其等大国。

    来源:凤凰财经
  8. 大摩12月2日闭门会——前瞻经济工作会议,剖析中外迥异视角

    当时普遍存在一种观点,就是打破通缩,走出现在的艰难现状,要靠生产力,要靠生产效率的投资。但是这个生产力在过去一年半我们屡屡发现,被很多人狭隘的理解为硬科技和工业产能升级。而这个过程中,某种资源过度配置到硬科技领域、工业产能领域的做法,可能是适得其反,南辕北辙的。

    说一千道一万,经济它是由人来驱动的,人是需要正向激励,因为大家对美好生活是有一个追求的。这个正向激励需要一个完整的生态系统,你很难自上而下来计划性的决定哪些新质生产力。

    钦定了要搞这些硬科技的项目,而忽略了人力可能是我们最大的资本。所以我们建议,打破通缩需要把中期的社会保障的充实和短期的消费刺激结合起来,恰恰就是对人力资本的投资,是一种发展式的消费。而不是像部分人士认为消费、社保福利这些是洪水猛兽,他们会造成我们的财政不可持续性。而投资是使得财政可以持续,形成生产力的,这可能是对生产率的狭隘理解。

    from mp.weixin.qq.com
  9. 美国制造业萎缩程度低于预期 新订单指标出现久违的改善

    美国11月制造业萎缩幅度小于预期,一项新订单指标八个月来首次进入扩张区域,表明企业信心正在逐步改善。周一公布的数据显示,美国供应管理学会制造业指数上升1.9点至48.4,为3月以来最大升幅。接受彭博调查的经济学家预测中值为47.5。虽然最新数字标志着该行业连续第八个月萎缩,但指数中大多数类别都出现了改善。

    来源:格隆汇
  10. 离岸人民币兑美元跌破7.29

    离岸人民币兑美元持续走低,一度跌破7.29,创7月24日以来最低水平。
  11. 2025年可能的主要政策将以扩内需为主,财政赤字率有望史上最高,具体如下:

    1)促消费,设备更新和消费品“以旧换新”扩容,预计会有3000亿以上,品种可能从家电扩大至家居、消费电子等;

    2)稳地产:收储规模有望增加、中央也可能更大程度参与地方收储,北上再松限购限售;

    3)宽货币:降准降息均可能2-3次,全年社融增速小升,高点在Q3,M1同比有望转正;

    4)宽财政:预计赤字率3.5%-4%以上,专项债4.5万亿以上,特别国债规模2-3万亿以上,全口径赤字率9%左右、史上最高;

    5)扩基建:专项债项目审批可能进一步放宽,也会筹划水利等更多大型项目,重要的区域规划可能提速;

    6)强产业:更多支持新质生产力培育、产业转型升级的举措,如,短期各地发布并购重组支持科技金融产业一体化;

    国盛宏观
  12. 央行:目前个人活期存款已具备转账支付功能 应将其计入M1

    央行表示,此次M1统计口径修订,是在现行M1的基础上,进一步纳入个人活期存款、非银行支付机构客户备付金。个人活期存款和非银行支付机构客户备付金目前包含在M2中,尚未包含在M1中。一是关于个人活期存款,在创设M1时,我国还没有个人银行卡,更无移动支付体系,个人活期存款无法用于即时转账支付,因此未包含在M1中。而随着支付手段的快速发展,目前个人活期存款已具备转账支付功能,无需取现可随时用于支付,与单位活期存款流动性相同,应将其计入M1。二是关于非银行支付机构客户备付金,可以直接用于支付或交易,具有较强的流动性,也应纳入M1。从国际上看,主要经济体M1统计口径大都包含个人活期性质的存款及其他高流动性的支付工具。

    决定自统计2025年1月份数据起,启用新修订的狭义货币(M1)统计口径。修订后的M1包括:流通中货币(M0)、单位活期存款、个人活期存款、非银行支付机构客户备付金。