03:15 · Nov 16, 2024 · Sat LoopDNS资讯播报 警方通报:中铁七局项目部5人被行拘 11月15日晚间,安徽省定远县公安局就新华社2名记者采访遇袭一事发布警情通报: 11月14日15时49分,定远县公安局110接到报警,合新高铁中铁七局项目部施工现场发生一起警情,民警立即赶赴现场处置。 经调查:王某某、程某某被该项目部有关人员抢夺手机并限制人身自由,致王某某右手掌根部轻微伤。 目前,该项目部5名违法人员已被公安机关依据治安管理处罚法分别处以行政拘留13日、13日、12日、10日、7日。 消息来源: 澎湃新闻 × 中铁七局:对受伤记者深表歉意,对项目分部经理王某等5人就地免职我公司对受伤记者深表歉意,坚决服从定远县公安局对5名违法人员的处理决定。经研究,决定对项目分部经理王某、副经理杨某某、管理人员吴某某就地免职;对在本次事件中负有管理责任的四标段党工委书记、指挥长陈某,党工委副书记曲某某就地免职。公司已启动内部问责程序,依法依规严肃处理。我公司将深刻反思暴露出来的问题,举一反三,坚决杜绝此类事件发生,坚决维护新闻记者舆论监督的合法权益。衷心感谢社会各界的关切和监督。
03:13 · Nov 16, 2024 · Sat LoopDNS资讯播报 知情人士爆料,在安徽合新高铁中铁七局施工现场,新华社《经济参考报》调查记者王文志、程子龙遭遇袭击,除了记者手机被抢夺外,王文志本人右手受伤。 11月12日,新华社《经济参考报》刊发调查报道《弹性垫层“一割就开”,合新铁路建设材料“以次充好”存安全隐患》一文。 揭露了合新铁路(合肥至新沂)多家施工单位为节省成本,以次充好,违规将“三元乙丙橡胶弹性垫层”偷换为不符合铁路行业标准的“再生胶仿制品”,这些仿冒品性能远低于设计要求,存在安全隐患。 × 警方通报:中铁七局项目部5人被行拘11月15日晚间,安徽省定远县公安局就新华社2名记者采访遇袭一事发布警情通报:11月14日15时49分,定远县公安局110接到报警,合新高铁中铁七局项目部施工现场发生一起警情,民警立即赶赴现场处置。经调查:王某某、程某某被该项目部有关人员抢夺手机并限制人身自由,致王某某右手掌根部轻微伤。目前,该项目部5名违法人员已被公安机关依据治安管理处罚法分别处以行政拘留13日、13日、12日、10日、7日。消息来源: 澎湃新闻
02:57 · Nov 16, 2024 · Sat 马斯克发文叫意大利法官“下台”,意总统回应:别发号施令意大利法院近日就地中海难民危机作出一项裁决后,美国亿万富翁马斯克要求该案主审法官“下台”。对此,意大利总统13日指责马斯克干涉他国事务,要求他尊重意大利的主权。纷争背后,意大利执政联盟与司法部门之间的关系日益紧张,意大利总理梅洛尼打击非法移民的计划也受到挑战。来源:新浪财经
15:52 · Nov 15, 2024 · Fri 财政部、税务总局发布调整出口退税政策的公告。内容如下:一、取消铝材、铜材以及化学改性的动、植物或微生物油、脂等产品出口退税。二、将部分成品油、光伏、电池、部分非金属矿物制品的出口退税率由13%下调至9%。三、本公告自2024年12月1日起实施。本公告所列产品适用的出口退税率以出口货物报关单注明的出口日期界定。
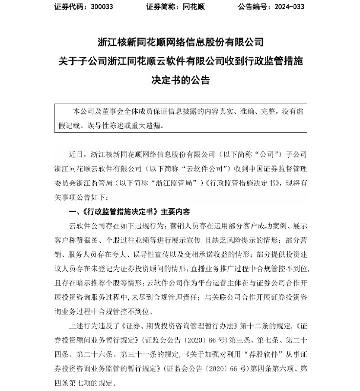
15:49 · Nov 15, 2024 · Fri × 外汇交易员 (Twitter)同花顺公告:子公司浙江同花顺云软件有限公司收到行政监管措施决定书,云软件公司存在营销人员运用部分客户成功案例、展示客户称赞截图、个股过往业绩等进行展示宣传且缺乏风险提示的情形;直播业务推广过程中合规管控不到位且存在暗示推荐个股等情形;浙江监管局决定对云软件公司采取责令改正、责令暂停新增客户的行政监督管理措施,整改及暂停期限为3个月。
09:55 · Nov 15, 2024 · Fri 商务部:2024年1-10月全国吸收外资6932.1亿元人民币据商务部,2024年1-10月,全国新设立外商投资企业46893家,同比增长11.8%;实际使用外资金额6932.1亿元人民币,同比下降29.8%。从行业看,制造业实际使用外资1923.2亿元人民币,服务业实际使用外资4841.6亿元人民币。高技术制造业实际使用外资801.8亿元人民币,占全国实际使用外资的11.6%,较去年同期提高0.7个百分点。
09:39 · Nov 15, 2024 · Fri × 哔哩哔哩2024Q3营收73.06亿元,同比增长26%;净亏损7980万元,同比收窄94%;经调整净利润为2.36亿元,上年同期为净亏损8.63亿元;日均活跃用户数为1.073亿,同比增长14%。营收构成方面,增值服务营收28.21亿元,同比增长9%;广告营收20.94亿元,同比增长28%;移动游戏营收18.23亿元,同比增长84%;IP衍生品及其他业务营收5.67亿元,同比下降2%。xueqiu
09:06 · Nov 15, 2024 · Fri 国家互联网信息办公室发布《移动互联网未成年人模式建设指南》国家互联网信息办公室发布《移动互联网未成年人模式建设指南》,《指南》提出未成年人模式建设的整体方案,鼓励和支持移动智能终端、应用程序和应用程序分发平台等,共同参与未成年人模式建设,将分散的功能集成化,将分段保护一体化,筑牢未成年人网络保护的“三重防线”。
08:38 · Nov 15, 2024 · Fri 网传同花顺涉非法荐股被立案或遭禁业数月日前,有市场消息称同花顺涉非法荐股被立案,或将暂停展业数月。据悉,同花顺已有投顾交流群被解散。蓝鲸新闻记者拨打同花顺董秘电话,截至发稿,对方暂未接听。记者又以投资者身份向同花顺客服求证,对方表示“暂时没有这方面消息,请以官方公布为准”。—— 蓝鲸新闻
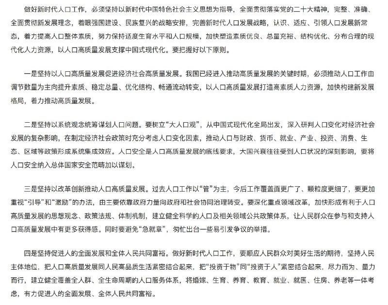
07:58 · Nov 15, 2024 · Fri × 外汇交易员 (Twitter)习近平《求是》文章:树立“大人口观”,在制定经济社会政策时充分考虑人口变化因素,推动人口与财政、货币、就业、产业、投资、消费、生态、区域等政策形成系统集成效应;要避免“急就章”,匆忙出台一些易引发争议的举措;加强人力资源开发利用,要稳妥有序实施延迟法定退休年龄政策。
05:08 · Nov 15, 2024 · Fri × 中国经济显露企稳迹象,零售销售增速超预期中国最新经济数据显示,零售销售在十月同比增长4.8%,达到自二月以来的最快增速,表明近期刺激政策已对关键消费领域产生积极影响。然而,工业产出增幅低于预期,仅增长5.3%。数据显示,北京正在通过补贴和其他措施推动内需以平衡制造业主导的经济结构。然而,随着美国总统特朗普再次当选并威胁对中国进口商品加征关税,北京在未来可能需加大提振消费的力度以应对复杂的外部环境。来源:彭博社
03:00 · Nov 15, 2024 · Fri 特朗普选择疫苗阴谋论者小罗伯特·肯尼迪领导美国卫生与公众服务部据纽约时报和华盛顿邮报,特朗普周四表示,将提名小罗伯特·肯尼迪出任美国卫生与公众服务部部长。肯尼迪对疫苗的质疑以及对医学的非传统观点,已经让美国的公共卫生官员感到极不安。选择肯尼迪意味着,他将让一个与公共卫生机构存在冲突的人去监督这些机构。肯尼迪传播过关于疫苗的错误信息,包括疫苗会导致自闭症,这一理论早已被彻底推翻。他还公开反对疾病控制与预防中心关于社区用氟化水来防止蛀牙的建议,称特朗普政府将推动将氟化物从饮用水中去除。肯尼迪支持生牛奶,尽管美国食品和药物管理局(FDA)警告喝生奶有风险,尤其是在当前禽流感影响乳牛的情况下。此外,他还推广羟氯喹作为新冠治疗药物,但在一项涉及821人的研究发现其无效后,FDA撤销了羟氯喹的紧急使用授权。来源:加美财经
02:30 · Nov 15, 2024 · Fri 金正恩下令大规模生产自杀式攻击无人机朝鲜中央通讯社报道,金正恩视察了自杀式攻击无人机的性能测试,并强调需立即展开全面大规模生产。报道指出,用在不同打击范围的自杀式攻击无人机,将执行精确攻击地面和海上任何敌方目标的任务。金正恩表示,朝鲜完全具备生产和引进各类型无人机的可能性和潜力,并将探讨结合和应用“符合现代战争需求的新战术方法”的可能性。来源:8world
02:05 · Nov 15, 2024 · Fri 国家统计局:10月全国城镇调查失业率为5.0%,比上月下降0.1个百分点11月15日,国新办举行新闻发布会,介绍2024年10月份国民经济运行情况。国家统计局新闻发言人、国民经济综合统计司负责人付凌晖介绍,1-10月份,全国城镇调查失业率平均值为5.1%,比上年同期下降0.2个百分点。10月份,全国城镇调查失业率为5.0%,比上月下降0.1个百分点。31个大城市城镇调查失业率为 5.0%,比上月下降0.1个百分点。来源:澎湃新闻
02:03 · Nov 15, 2024 · Fri × × 国家统计局:10月份全国规上工业增加值同比增长5.3%11月15日,国新办举行新闻发布会,介绍2024年10月份国民经济运行情况。国家统计局新闻发言人、国民经济综合统计司负责人付凌晖介绍,10月份,全国规模以上工业增加值同比增长5.3%,比上月回落 0.1个百分点;环比增长0.41%。1-10月份,全国规模以上工业增加值同比增长5.8%,与1-9月份持平。1-9月份,全国规模以上工业企业实现利润总额52282亿元,同比下降3.5%。来源:澎湃新闻
02:02 · Nov 15, 2024 · Fri 方便经常往来港澳地区人员 广东两口岸试点启用“免出示证件”边检通道中华人民共和国出入境管理局15日发布公告,为进一步便利内地与港澳地区之间人员往来,提升通关效率,自2024年11月20日起,在广东省深圳市深圳湾口岸、珠海市拱北口岸,试点升级部分边检快捷通道,因私经常往来港澳地区人员可经“免出示证件”通道通行。来源:央视新闻
01:35 · Nov 15, 2024 · Fri 马国贸易部长:美中紧张局势短期利好东南亚 但长期隐忧犹存据彭博社报道,扎夫鲁星期四(11月14日)在参加亚太经济合作组织会议期间受访时说,短期内,在中国的美国、欧洲甚至亚洲公司都在寻求转移供应链至东南亚或在这里开设新工厂。他说,这导致对东南亚地区和马来西亚的投资都有所增加。他续指:“但从长远来看,我认为这将是一个令人担忧的问题。全球经济增速将放缓,消费者可能最终要为同样的商品支付更高的价格。”扎夫鲁强调双边和多边贸易协定的重要性,以及决策者和企业之间的持续接触,以保护经济免受美国候任总统特朗普政策所带来的不确定性。他说,在外交政策上保持中立也将是关键。来源:联合早报
01:01 · Nov 15, 2024 · Fri LoopDNS资讯播报 知情人士爆料,在安徽合新高铁中铁七局施工现场,新华社《经济参考报》调查记者王文志、程子龙遭遇袭击,除了记者手机被抢夺外,王文志本人右手受伤。 11月12日,新华社《经济参考报》刊发调查报道《弹性垫层“一割就开”,合新铁路建设材料“以次充好”存安全隐患》一文。 揭露了合新铁路(合肥至新沂)多家施工单位为节省成本,以次充好,违规将“三元乙丙橡胶弹性垫层”偷换为不符合铁路行业标准的“再生胶仿制品”,这些仿冒品性能远低于设计要求,存在安全隐患。 中铁七局回应记者在施工现场被袭:正配合安徽定远县警方全面调查据中铁七局集团微信公众号消息,中铁七局集团有限公司发布声明,回应记者在施工现场被袭,表示配合警方调查,坚决维护记者舆论监督合法权益。来源:中国网
00:35 · Nov 15, 2024 · Fri 政策刺激下中国10月工业和消费增速预计显著提升中国国家统计局即将公布10月的工业增加值和社会消费品零售总额数据。预计在多项政策支持下,10月工业增加值和消费增速将大幅提升。路透社综合多家机构预测,10月规模以上工业增加值增速有望从9月的5.4%上升至5.6%,创五个月新高。同时,受惠于国庆中秋假期、“双11”提前启动等因素,10月社会消费品零售总额增速预计从3.2%提升至3.8%,达到八个月来的最高水平。此外,固定资产投资增速有望微幅改善至3.5%,反映政策加持下中国经济需求回暖。来源:经济通