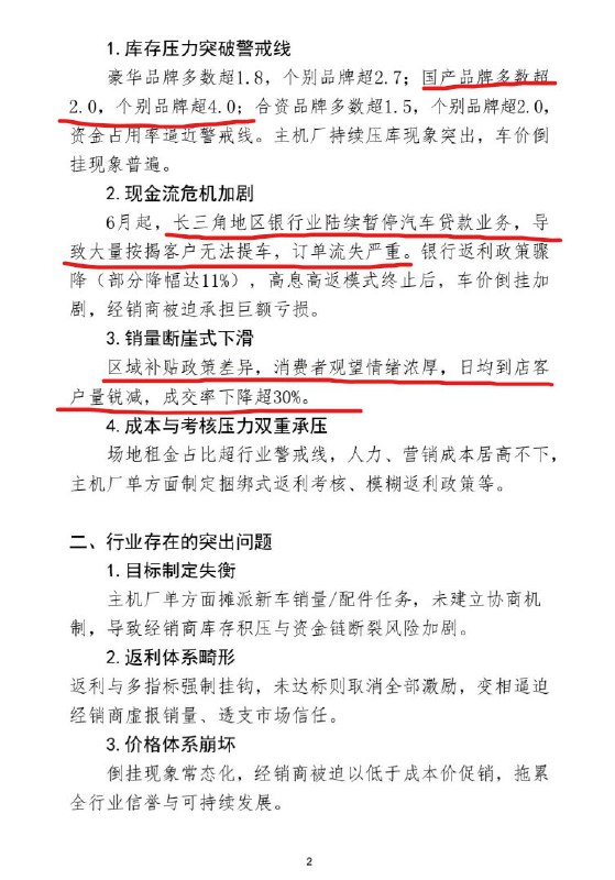
Skip to main content

LoopDNS资讯播报

LoopDNS 综合资讯---简洁,及时,快速,准确


频道: @DNSPODT

电报讨论组: @LoopDNS

撤稿流程: https://t.me/loopdns/107752
  1. LoopDNS资讯播报
    近来,为了博取流量,一些网络博主持续编造传播“大熊猫遭受虐待”等谣言信息,还对我国的大熊猫国际交流进行造谣攻击,并以此煽动、蛊惑部分猫粉对大熊猫研究领域的专家、工作人员等实施网暴造谣,甚至到被造谣的专家所在单位进行线下辱骂和滋扰。目前,四川公安机关已成功侦破了4个实施网暴的违法犯罪团伙,12名主要犯罪嫌疑人已被依法移送起诉。 来源:央视新闻 / 新浪财经
    近日,白某某、徐某编造大熊猫被虐待的网络谣言、寻衅滋事案件宣判。经查,二人捏造、散布某科研单位及其工作人员虐待大熊猫、利用大熊猫谋利等不实信息,相关虚假视频累计播放545054次、转发1245次、评论9521条。
    2023年底,犯罪嫌疑人白某某与徐某利用旅美大熊猫回国带来的热度,打造“敢于发声”的人设,甚至号召粉丝线下聚集滋扰。每次组织线下活动,都会收到粉丝数量可观的捐助,而这些钱最后都被白某某据为己有。据成都警方调查,白某某通过网络直播等方式先后获利近20万元。
    目前,四川成都、攀枝花等地警方已根据线索成功打掉陕西白某某、四川唐某、黑龙江周某玉、广东裴某霞等犯罪团伙4个,依法移送起诉主要犯罪嫌疑人12名,行政处罚线下滋扰人员9名。

    来源:新浪财经
    Media is too big
    VIEW IN TELEGRAM
  2. 奈雪的茶2025年5月全量门店店均订单量同比增长35%,6月同比增幅达26%,同店销售额同比增长28%。
  3. 外汇交易员

    中国央行《贵金属和宝石从业机构反洗钱和反恐怖融资管理办法》明确,现金买黄金、白银、铂金、钻石、玉石等贵金属和宝石超10万元将需要上报。
    《办法》自2025年8月1日起正式施行。
  4. 【观点】尽管早期人们对 DeepSeek 充满热情,但近几个月来,中国的人工智能发展势头似乎已经停滞。

    具有讽刺意味的是,自从中美在日内瓦成功举行贸易谈判以来,中国杰出10强的表现明显落后于美国7强。

    寒武纪科技是中国一家重要的 GPU 制造商,曾被视为国内的 Nvidia 竞争对手,但其股价相对于美国同行出现暴跌。

    与此同时,备受期待的 DeepSeek R2 的发布也被推迟,目前还没有正式发布日期。

    无法获得尖端人工智能芯片是否会成为中国人工智能雄心难以逾越的障碍?

    来源:Shanghai Macro Strategist
  5. “鼠头鸭脖”涉事公司拟注销 原因为决议解散

    企查查APP显示,江西中快后勤服务有限公司正进行注销备案公告,公告期为2025年6月30日 - 2025年8月14日,注销原因为决议解散。
    此前,该公司因“鼠头鸭脖”事件引发关注,后续因违反食品安全法律、行政法规规定,严重危害人民群众身体健康和生命安全的违法行为被列入严重违法失信企业名单。

    来源:大象新闻
  6. 消息人士称,由于库存不足,美国暂停向乌克兰运送部分导弹

    两名知情人士周二表示,由于担心美国库存过低,五角大楼已停止向乌克兰运送部分防空导弹和其他精确弹药。
    知情人士称,五角大楼最近几天放缓了前总统乔·拜登政府时期向基辅承诺的部分武器运输。
    知情人士称,被推迟的武器包括防空拦截器,这种武器可以帮助击落来袭的俄罗斯无人机、导弹和其他弹药。

    来源:路透社
  7. 特朗普回应驱逐马斯克:得考虑一下

    据英国《每日邮报》驻白宫记者艾米丽·古丁透露,当她询问特朗普是否会“把马斯克驱逐出境”时,特朗普回复称“得考虑一下”。 古丁于7月1日在其社交媒体账号上发文称,当天她向特朗普提出了这个问题后,特朗普回复:“我不知道,我们得考虑一下。我们可能得让政府效率部盯着点埃隆(指马斯克)。你知道政府效率部是什么吗?政府效率部是一个可能会转身吃掉埃隆的怪物。” 综合古丁搭配的现场照片看,她这一提问是在特朗普登机前往佛罗里达州的“鳄鱼恶魔岛”监狱之前。此前特朗普曾表示,自己会在当地时间7月2日前往此地为新启用的非法移民拘留中心剪彩。
  8. 特朗普二儿子暗示可能竞选美国总统

    据环球时报援引英国《卫报》和法新社报道,美国总统特朗普的二儿子埃里克·特朗普近日暗示,他或者特朗普家族的其他成员,可能会在父亲的第二个白宫任期结束后竞选美国总统。报道称,现年41岁的埃里克是特朗普集团的联合执行副总裁。自从2017年父亲首次入主白宫以来,他大多远离政治,专注于家族企业的运营。不过,他在接受英国《金融时报》采访时表示,如果他决定从政,“政治之路将会很轻松”。
  9. 近日《纽约时报》刊文称,美国硅谷投资人彼得·蒂尔透露,美国企业家、特斯拉和SpaceX公司首席执行官埃隆·马斯克已经放弃了殖民火星的政治愿景。在接受《纽约时报》专栏作家罗斯·杜塞特的采访中,蒂尔表示,马斯克已经不再认为火星殖民是一个能帮助人类建立新社会的可行政治方案。报道称,作为马斯克朋友的蒂尔在采访中说:“2024年是埃隆不再相信火星的一年。”

    来源:UnHerd
  10. LoopDNS资讯播报
    马斯克:如果这项疯狂的支出法案获得通过,美国党将于第二天成立。 我们的国家需要民主共和党单一政党的替代方案,以便人民真正拥有发言权。 来源:Elon Musk
    特朗普:早在埃隆·马斯克强烈支持我竞选总统之前,他就知道我强烈反对电动汽车强制令。这简直荒谬,而且一直是我竞选活动的重要组成部分。电动汽车固然好,但不应该强迫每个人都拥有一辆。埃隆获得的补贴可能比历史上任何人都多,如果没有补贴,埃隆很可能不得不关门大吉,回到南非老家。火箭发射、卫星生产和电动汽车生产都停止了,我们国家就能省下一大笔钱。或许我们应该让DOGE好好想想这个问题?这可是省下一大笔钱啊!!!