LoopDNS 综合资讯---简洁,及时,快速,准确


频道: @DNSPODT

电报讨论组: @LoopDNS

撤稿流程: https://t.me/loopdns/107752
除了在AI功能上领先苹果,华为还会先于苹果落地HBM DRAM。

Jukanlosreve
以 51 票对 50 票通过,副总统万斯投赞成票:美国参议院通过特朗普的 3.3 万亿美元的“大美丽”法案。

来源:CGTN Europe
鲍威尔确认:要不是因为特朗普关税政策的话,美联储现在已经降息了。
鲍威尔:美联储多数委员预计今年晚些时候降息

来源:ZeroHedge
特朗普回应驱逐马斯克:得考虑一下

据英国《每日邮报》驻白宫记者艾米丽·古丁透露,当她询问特朗普是否会“把马斯克驱逐出境”时,特朗普回复称“得考虑一下”。 古丁于7月1日在其社交媒体账号上发文称,当天她向特朗普提出了这个问题后,特朗普回复:“我不知道,我们得考虑一下。我们可能得让政府效率部盯着点埃隆(指马斯克)。你知道政府效率部是什么吗?政府效率部是一个可能会转身吃掉埃隆的怪物。” 综合古丁搭配的现场照片看,她这一提问是在特朗普登机前往佛罗里达州的“鳄鱼恶魔岛”监狱之前。此前特朗普曾表示,自己会在当地时间7月2日前往此地为新启用的非法移民拘留中心剪彩。
特朗普二儿子暗示可能竞选美国总统

据环球时报援引英国《卫报》和法新社报道,美国总统特朗普的二儿子埃里克·特朗普近日暗示,他或者特朗普家族的其他成员,可能会在父亲的第二个白宫任期结束后竞选美国总统。报道称,现年41岁的埃里克是特朗普集团的联合执行副总裁。自从2017年父亲首次入主白宫以来,他大多远离政治,专注于家族企业的运营。不过,他在接受英国《金融时报》采访时表示,如果他决定从政,“政治之路将会很轻松”。
高级分析师

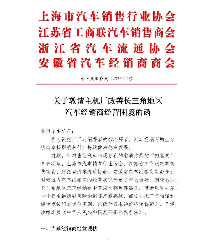
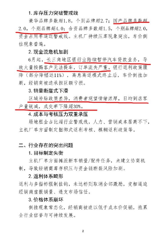
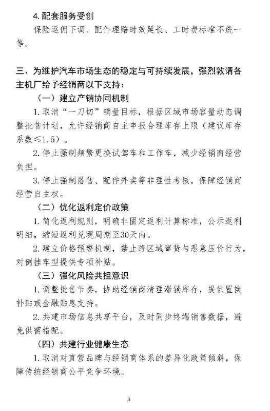
四省汽车经销商协会联合发函,敦请主机厂改善长三角地区汽车经销商经营困境

baoshu88
近日《纽约时报》刊文称,美国硅谷投资人彼得·蒂尔透露,美国企业家、特斯拉和SpaceX公司首席执行官埃隆·马斯克已经放弃了殖民火星的政治愿景。在接受《纽约时报》专栏作家罗斯·杜塞特的采访中,蒂尔表示,马斯克已经不再认为火星殖民是一个能帮助人类建立新社会的可行政治方案。报道称,作为马斯克朋友的蒂尔在采访中说:“2024年是埃隆不再相信火星的一年。”

来源:UnHerd
LoopDNS资讯播报
马斯克:如果这项疯狂的支出法案获得通过,美国党将于第二天成立。 我们的国家需要民主共和党单一政党的替代方案,以便人民真正拥有发言权。 来源:Elon Musk
特朗普:早在埃隆·马斯克强烈支持我竞选总统之前,他就知道我强烈反对电动汽车强制令。这简直荒谬,而且一直是我竞选活动的重要组成部分。电动汽车固然好,但不应该强迫每个人都拥有一辆。埃隆获得的补贴可能比历史上任何人都多,如果没有补贴,埃隆很可能不得不关门大吉,回到南非老家。火箭发射、卫星生产和电动汽车生产都停止了,我们国家就能省下一大笔钱。或许我们应该让DOGE好好想想这个问题?这可是省下一大笔钱啊!!!
高级分析师

财新宣布正式终止对标普中国PMI的冠名
“对中国近期增长前景的悲观情绪有所减弱”

来源:ZeroHedge
彭博:欧盟愿意与美国达成一项贸易协定,同意美国对其多种出口产品征收10%的普遍关税,但正寻求美国承诺降低药品、酒、半导体和商用飞机等关键领域的关税。

来源:外汇交易员
马斯克:如果这项疯狂的支出法案获得通过,美国党将于第二天成立。

我们的国家需要民主共和党单一政党的替代方案,以便人民真正拥有发言权。

来源:Elon Musk
Google Gemini Pro/Ultra 支持了Gemini定时任务

从2024.6.28开始,Pro 和 Ultra 用户可以在 Gemini 应用程序中安排操作。

只需提示一次,使其成为预定的操作, Gemini 就会按照您要求的频率执行该任务。
物价压力导致美国得州制造业再次收缩

达拉斯联储表示,由于高物价继续阻碍企业活动,尽管没有最近几个月那么严重,6月份得州制造业状况再次走弱。尽管指标有所上升,但仍然标志着连续第五个月收缩——即报告活动减少的公司所占比例超过报告活动增加的所占比例。价格压力持续到6月份,该调查的制成品价格指数升至近三年来的最高水平。然而,工资增长仍然相当缓慢。新订单指数保持负值,但小幅上升,然而发货量下降。产量连续第二个月接近持平。劳动力市场指标显示,本月员工人数增加,但每周工作时间缩短。尽管如此,达拉斯联储对6个月后制造业活动的预期依然乐观。
境外投资者以分配利润直接投资可享税收抵免

公告称,境外投资者以中国境内居民企业分配的利润,在2025年1月1日至2028年12月31日期间用于境内直接投资符合条件的,可按照投资额的10%抵免境外投资者当年的应纳税额,当年不足抵免的准予向以后结转。中华人民共和国政府同外国政府订立的税收协定中关于股息、红利等权益性投资收益适用税率低于10%的,按照协定税率执行。

来源:新华网
Back to Top